@n0isy/tunnelmole-client v2.2.20
Tunnelmole

Tunnelmole is a simple tool to give your locally running HTTP(s) servers a public URL. For example, you could get a public URL for
- A web server
- A Docker container
- An API
- A React or node application
- A static website
Quick Demo
Getting a Public URL for the Tunnelmole Website, which is running locally

Tunnelmole has been compared to a similar tool known as ngrok, but is open source.
If you are using the default configuration you will get a HTTPs URL for free.
Heres what you could do with your new public URL
- Automate your life. With a public URL, IFTTT and other automation services can send you webhooks which your code can then react to
- Test and debug webhooks locally without stubbing requests. Set a breakpoint, then trigger the webhook provider to hit your URL
- Use your phone to test the mobile version of your site. A real device will always be better than using an emulator or devtools to do mobile testing
- Test advanced HTTPs only features such as Web Notifications and PWA's locally
- Cross device testing with real devices. Hop on another computer or device running the same or a different OS, then hit the public URL Tunnelmole generated for you
- Share it with anyone over the internet such as a friend, colleague or client to show off your work
Installation
There are a couple of ways to install Tunnelmole.
If you have NodeJS 16.10 or later, you can install Tunnelmole by running
sudo npm install -g tunnelmoleAlternatively, you can install a pre-built binary for your platform
Linux, Mac and Windows Subsystem for Linux
Copy and paste the following into a terminal:
curl -O https://install.tunnelmole.com/n3d5g/install && sudo bash installThe script will detect your OS and install the right version.
Windows
- Download tmole.exe
- Put it somewhere in your PATH.
I'd like to have the install script for Linux and Mac also working in Cygwin and Mingw. Let me know if you're willing to help test!.
Build the binaries yourself
The above binaries are generated with a combination of pkg and rollup.
To create your own, set up this repo and then run npm run build-all-bin. Once that finishes, run the appropriately named binary for your OS from tmole-linux, tmole-mac or tmole.exe (windows). Send the other ones to your friends running different OSes.
Using Tunnelmole
First, verify that the install went fine by running
tmoleThis command should print the help and doesn't connect to any external services.
If instead you got an error and you installed with npm, you probably have an older version of Node (lower than 16.10) installed. Check your NodeJS version with node --version and then reinstall using one of the above copy/paste install commands to get the pre compiled binary for your platform. If you got an error and are running a supported NodeJS version, be sure to Raise an issue.
Now that you have a working installation:
- Start your web application locally and note down the port number its listening on
- Run
tmole <port number>, replacing<port number>with your applications port number. For example, if your application listens on port8080, runtmole 8080.
Here's what it should look like
$ tmole 8080
http://evgtkh-ip-49-145-166-122.tunnelmole.net is forwarding to localhost:8080
https://evgtkh-ip-49-145-166-122.tunnelmole.net is forwarding to localhost:8080Now, just go to either one of the URLs shown with your web browser. The URLs are public - this means you can also share them with collaborators and others over the internet.
Custom subdomain
Sometimes, it can be useful to have a domain that does not change frequently. To use a custom subdoman run
tmole 8080 as <yourdomain>.tunnelmole.net.
If you are using the hosted service (which is the default) and you want to use a custom subdomain you'll need to purchase a subscription Learn More.
Otherwise, you can self host. To learn more go to the Tunnelmole Service GitHub repo.
Using Tunnelmole as a dependency in your code
To use Tunnelmole as a dependency for your project you need Node 16.10 or later.
Add the dependency
Add Tunnelmole as a dependency with
npm install --save tunnelmoleStarting tunnelmole using code
First import tunnelmole. Both ES and CommonJS modules are supported.
Importing tunnelmole as an ES module
import { tunnelmole } from 'tunnelmole';Importing tunnelmole as a CommonJS module
const tunnelmole = require('tunnelmole/cjs');Once the module is imported you can start tunnelmole with the code below, changing port 3000 to the port your application listens on if it is different.
const url = await tunnelmole({
port: 3000
});
// url = https://idsq6j-ip-157-211-195-169.tunnelmole.netTunnelmole will start in the background and you'll see output in the console log similar to the Tunnelmole command line application which will include the public URLs that now point to your application. The function is async and won't block execution of the rest of your code.
If you want to use a custom subdomain, you could also pass the domain as an option.
const url = await tunnelmole({
port: 3000,
domain: '<your tunnelmole domain e.g. mysite.tunnelmole.net>'
});
// url = mydomain.tunnelmole.netAgain if you are using the hosted service (which is the default) and you want to use a custom subdomain you'll need to purchase a subscription Learn More.
Otherwise, you can self host. To learn more about this option go to the Tunnelmole Service GitHub repo.
Suppress output/logs
To suppress the initial output with the URLs, set the environment variable TUNNELMOLE_QUIET_MODE=1 somewhere in your environment. This might be useful in a CI/CD environment or in other scripts.
Using Tunnelmole with NPM scripts
Installing Tunnelmole as an NPM dependency will make the following executables available in your project:
node_modules/.bin/tmole
node_modules/.bin/tunnelmoleThey both work identically to the Tunnelmole command line application.
You can run them manually in the same way as the command line application (for example node node_modules/.bin/tmole 3000), but its far more convenient to integrate them with NPM scripts in package.json. This way, you can automate starting your application and generating a public URL with a single command. For example:
{
"name": "myapp",
"version": "0.0.1",
"scripts": {
"start": "dist/index.js",
"start-public": "npm run start && tmole 3000"
}
}In this example, npm run start-public will simultaneously start your application and get tunnelmole to generate public URLs tunneling to port 3000. Replace port 3000 with the port your application listens on if it is different. You will see the public URLs in the command line output.
This allows you to start your application and get a public URL with a single command, instead of needing to run two commands in separate terminals.
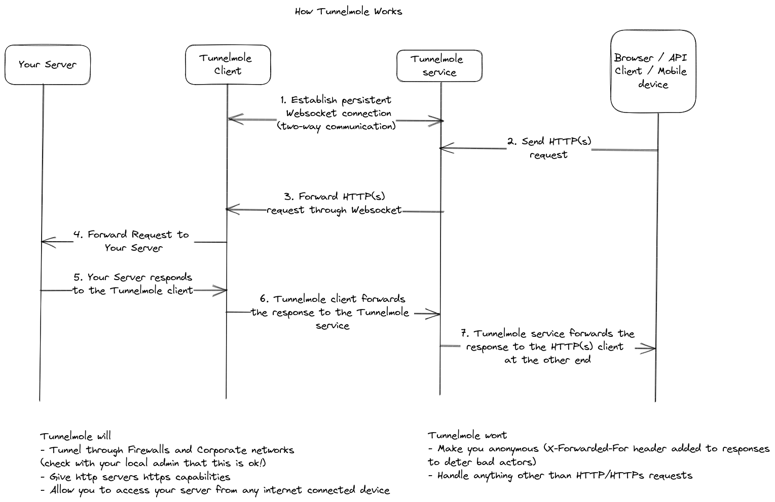
How it works

Telemetry
To help improve the developer experience of Tunnelmole, some anonymized Telemetry data is collected by default.
For example
- Your NodeJS version and OS
- Crash reports which may include stack traces to assist in detecting and debugging unforseen issues that were not detected during testing (especially the "it worked on my machine" type).
To disable the telemetery, add the variable TUNNELMOLE_TELEMETRY=0 to your environment.
On Linux and Mac, to opt out for a single run of Tunnelmole you could put this in front of the tmole command, for example
TUNNELMOLE_TELEMETRY=0 tmole 80To opt out by default:
- On Linux or Mac add
export TUNNELMOLE_TELEMETRY=0to your shells startup script, usually.bashrcor.zshrcbut it will be different if you are not using bash or zsh as your shell. Then log out and back in to apply the changes. - On Windows add
TUNNELMOLE_TELEMETRY=0to your environment variables using the System utility https://www.computerhope.com/issues/ch000549.htm. Then restart your computer to apply the changes.
More information
To get more info on hacking Tunnelmole as well as debugging, contributing and more view the full README on GitHub.
This package is for the Tunnelmole client. The service is also open source and its possible to self host. Get the code at (https://github.com/robbie-cahill/tunnelmole-service/).