@paolataboada/md-links v1.0.0
Markdown Links
Índice
- 1. Preámbulo
- 2. Resumen del proyecto
- 3. Objetivos de aprendizaje
- 4. Diagrama de Flujo del Proyecto
- 5. Instalación y uso
- 6. Autora
1. Preámbulo
Markdown es un lenguaje de marcado ligero muy popular entre developers. Es usado en muchísimas plataformas que manejan texto plano y es muy común encontrar varios archivos en ese formato en cualquier tipo de repositorio.
Estos archivos Markdown normalmente contienen links (vínculos/ligas) que
muchas veces están rotos o ya no son válidos y eso perjudica mucho el valor de
la información que se quiere compartir.
2. Resumen del proyecto
Se desarrolló una librería a partir de NodeJS, con la cual es posible leer y
analizar archivos en formato Markdown, para verificar los links que contienen
y reportar algunas estadísticas tales como su status code solicitado a través
de una petición HTTP.
La librería y el script ejecutable (herramienta de línea de comando - CLI) han sido implementados en JavaScript para ser ejecutados con Node.js.
3. Objetivos de aprendizaje
JavaScript
Diferenciar entre tipos de datos primitivos y no primitivos
Arrays (arreglos)
Objetos (key, value)
Uso de condicionales (if-else, switch, operador ternario, lógica booleana)
Funciones (params, args, return)
Recursión o recursividad
Módulos de CommonJS
Diferenciar entre expresiones (expressions) y sentencias (statements)
Callbacks
Promesas
Pruebas unitarias (unit tests)
Pruebas asíncronas
Uso de mocks y espías
Pruebas de compatibilidad en múltiples entornos de ejecución
Uso de linter (ESLINT)
Uso de identificadores descriptivos (Nomenclatura y Semántica)
Node.js
Instalar y usar módulos con npm
Configuración de package.json
Configuración de npm-scripts
process (env, argv)
File system (fs, path)
Control de Versiones (Git y GitHub)
Git: Instalación y configuración
Git: Control de versiones con git (init, clone, add, commit, status, push, pull, remote)
Git: Integración de cambios entre ramas (branch, checkout, fetch, merge, reset, rebase, tag)
GitHub: Creación de cuenta y repos, configuración de llaves SSH
GitHub: Despliegue con GitHub Pages
GitHub: Colaboración en Github (branches | forks | pull requests | code review | tags)
GitHub: Organización en Github (projects | issues | labels | milestones | releases)
HTTP
Consulta o petición (request) y respuesta (response).
Codigos de status de HTTP
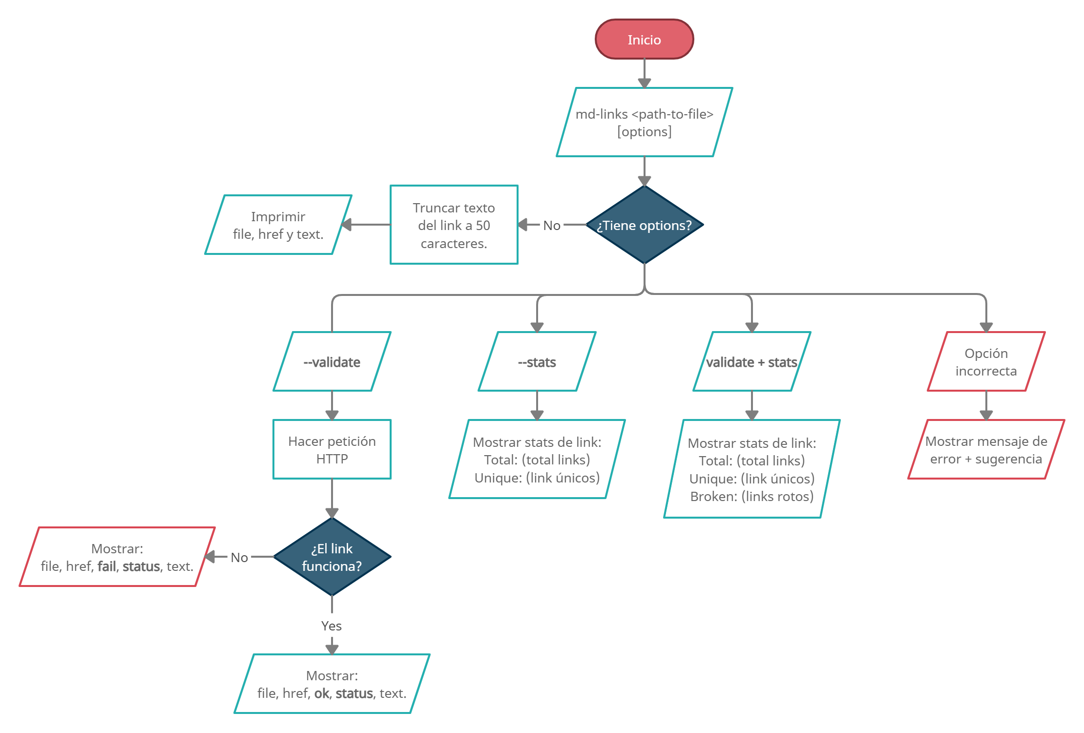
4. Diagrama de Flujo del Proyecto
API

CLI

5. Instalación y uso
El módulo es instalable vía npm install @paolataboada/md-links. Este módulo incluye tanto un ejecutable como una interfaz que se puede importar con require para usarlo programáticamente.
El ejecutable de la aplicación se ejecuta de la siguiente manera a través de la terminal:
md-links <path-to-file> [options]
Por ejemplo:
$ md-links ./some/example.md
./some/example.md http://algo.com/2/3/ Link a algo
./some/example.md https://otra-cosa.net/algun-doc.html algún doc
./some/example.md http://google.com/ GoogleEl comportamiento por defecto identifica el archivo markdown (a partir de la ruta que recibe como argumento), analiza el archivo Markdown e imprime los links que ha encontrando, junto con la ruta del archivo donde aparece y el texto que hay dentro del link (truncado a 50 caracteres).
Options
--validate
Si pasamos la opción --validate, el módulo hace una petición HTTP para
averiguar si el link funciona o no. Si el link resulta en una redirección a
una URL que responde ok, entonces se mostrará una respuesta de éxito: ok.
Por ejemplo:
$ md-links ./some/example.md --validate
./some/example.md http://algo.com/2/3/ ok 200 Link a algo
./some/example.md https://otra-cosa.net/algun-doc.html fail 404 algún doc
./some/example.md http://google.com/ ok 301 Google--stats
Si pasamos la opción --stats el output (salida) será un texto con estadísticas
básicas sobre los links.
$ md-links ./some/example.md --stats
Total: 3
Unique: 3También podemos combinar --stats y --validate para obtener estadísticas que
necesiten de los resultados de la validación.
$ md-links ./some/example.md --stats --validate
Total: 3
Unique: 3
Broken: 1--help
Si pasamos la opción --help se mostrará el conjunto de opciones válidas
permitidas en la terminal.
$ md-links ./some/example.md --help
Tal vez quisiste decir...
--validate
--stats
--validate --stats
--stats --validate6. Autora
- Paola Taboada
- Npm: paolataboada's account
5 years ago