@prisma/extension-rules v0.3.6
@prisma/extension-rules
Permission rules for Prisma Postgres
Prisma Security Rules is a permission rules system for Prisma ORM and Prisma Postgres. With Security Rules, you can:
- define access permission rules in TypeScript
- deploy the permission rules to your Prisma Postgres instance
- query Prisma Postgres with the permission rules applied
- access Prisma Postgres from the frontend
At the core of it, you define rules that allow/deny requests to your database based on model name, operation (e.g. findMany) and the parameters you pass to said operation.
Usage
Prerequisites
A project with Prisma ORM (>=6.2.0) installed and a Prisma Postgres database. If you don’t have one, you can get started here.
The Prisma CLI being authenticated with Prisma Data Platform (via
prisma platform auth login --early-access).
1. Install the Prisma Client extension for Policy
npm install @prisma/extension-rulespnpm
pnpm add @prisma/extension-rulesYarn
yarn add @prisma/extension-rulesBun
bun install @prisma/extension-rules2. Extend your PrismaClient with the Policy extension
First, import the extension and add it to your existing Prisma Client:
import { PrismaClient } from "@prisma/client";
import { withPolicy } from "@prisma/extension-rules";
import { z } from "zod";
import { decode } from "path/to/decode"; // imaginary import of your jwt token decode helper
export const prisma = new PrismaClient().$extends(
withPolicy({
contextSchema: z.object({
token: z.string(),
}),
rules: {
user: {
async read(req) {
// On each request, the context object can be used to perform custom auth/access business logic. We know it's shape thanks to the `contextSchema` property.
const { userId } = await decode(req.context.token);
return {
$where: { id: userId },
};
},
$allOperations: false,
},
$allModels: false,
$transaction: false,
},
}),
);Note: While the rules are applied to your
PrismaClientinstance, this instance will retain full database access.
This example uses zod, but you can use any schema library that implements the standard schema specification.
This example includes Policy rules that will deny all requests except for reads (e.g. findMany) on user model. It also ensures a user only sees their own data by applying a where override (effectively AND(incoming_query_where, rule_$where)) that filters by the user's id (decoded from the session token).
3. Create a file exporting the PolicyClient for your application
import { PolicyClient } from "@prisma/extension-rules";
// it is very important to not forget the `type` annotation here, to tell TypeScript to only import the types!!!
import type { prisma as rpcClient } from "path/to/file/where/rules/are/used";
export const prisma = new PolicyClient<typeof rpcClient>({
publicKey: "<TBD>",
});4. Deploy Policy rules
prisma rules deploy <rules_name> -f path/to/file/where/rules/are/usedBe sure to copy the public key from the deploy command's output in your terminal, and replace the <TBD> from the previous step.
5. Use PolicyClient to access Prisma Postgres
PolicyClient is a lightweight version of PrismaClient that you can use in your browser. Once your rules are deployed, you can use it as follows in your application:
import { prisma } from "path/to/rules-client";
prisma.setGlobalContext({ token: "<some_session_token>" });
const users = await prisma.users.findMany();How it works
This package exposes:
A Prisma Client extension called
withPolicythat helps attach Prisma Policy-related configuration to an existing Prisma ORM client, making it suitable to act as a Remote Procedure Call (RPC) called object once bundled and deployed to Prisma Policy's workers.A lightweight Remote Procedure Call (RPC) stub called
PolicyClientthat allows your application to execute Prisma ORM queries and transactions remotely on Prisma Policy's workers in a secure way (based on your Policy configuration).
The deployment logic is not part of this package, and is accessible via the Prisma CLI through prisma rules. A deployment's output will include a public key you'll need to pass to PolicyClient.
Here's a simplified high-level view of Policy's architecture:

Rule Engine
Each request, that is received by Policy's workers, will be evaluated by a rule engine:
if a request does not adhere to your rules, it will be denied with a reason, and the
PolicyClientwill throw an error.if a request adheres to your rules, it will be executed with the
PrismaClientand the results will be sent to thePolicyClient.
Rules
Rules are defined with a JavaScript plain nested object.
The root object is defined as:
{
// model name must exist in your `PrismaClient`'s schema.
// when your schema changes, make sure to redeploy your rules,
// to avoid instant denies from the engine for requests that access new models.
[modelName: string]?: ModelRules;
// fallback in case the request's model name has no specific rules.
$allModels?: ModelRules;
// allow or deny transactions.
$transaction?: boolean;
}Model rules are defined as follows:
type ModelRules =
// simple allow/deny toggle.
| boolean
// more nuanced rules.
| {
// rules for all create operations.
create?: OperationRules;
// rules for all read operations.
read?: OperationRules;
// rules for all update operations.
update?: OperationRules;
// rules for all delete operations.
delete?: OperationRules;
// fallback in case the request's operation group doesn't have specific rules.
$allOperations?: OperationRules;
// will deny requests if at least one of these fields is in the request's
// arguments or is returned by the query. If an operation has specific
// $blockedFields, they will override this property.
// Example: ['password']
$blockedFields?: string[];
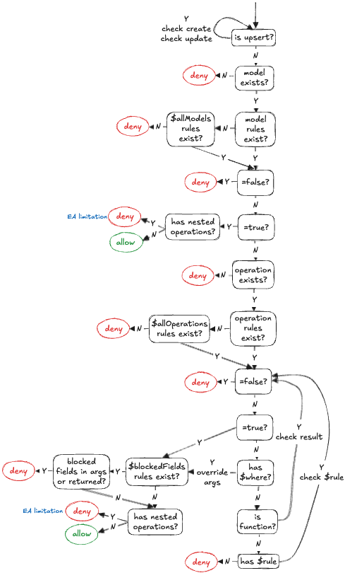
};Operation rules are best described by the following diagram:

It's like an 🧅.
$where overrides the incoming request's filtering by ANDing any existing filters with it.
The callback's req argument is an object that includes the model name, operation, args object, and the global context object.
$rule is a verbose way of defining both an access rule and additional rules/logic for a specific operation:
$beforeallows running custom code before the query is executed byPrismaClient.$afterallows running custom code after the query is executed byPrismaClient.$blockedFieldsbehaves similarly to the one that can be defined at the model level, but overrides it if it exists.
Rule Evaluation
Here's a diagram depicting the rule engine's evaluation process in a simplified manner:

The rule engine is designed to introduce as little overhead as possible. As soon as a rule is not adhered by some check, the request is denied. Meaning, it doesn't try and run additional checks to collect more deny reasons.
Need help?
If you need assistance, reach out in the #help-and-questions channel on our Discord, or connect with our community to see how others are using Policy.
12 months ago