@saucie/recipe-parser v1.1.0
recipe parser
See change history
In its current incarnation, lexes, parses, and converts, lists of ingredients and steps into a JSON object (see below) used by the recipe-ui project. The goal of the project is to parse entire recipes.
This is work in progress.
A shout-out to the awesome libraries the recipe parser relies on
- Chevrotain for lexing, parsing, and semantics.
- pluralize for pluralization.
- XRegExp for sanity using regular expressions.
The following code will parse a list of ingredients into a JSON object
const text = `dough
1 1/2 cp all-purpose flour
1 tsp vanilla extract,
sauce
1 cup milk
1 egg`
const {recipe, errors} = toRecipe(text, {inputType: ParseType.INGREDIENTS})...and the result...
{
"type": "ingredients",
"ingredients": [
{
"amount": {
"quantity": 1.5,
"unit": "cup"
},
"ingredient": "all-purpose flour",
"section": "dough"
},
{
"amount": {
"quantity": 1,
"unit": "tsp"
},
"ingredient": "vanilla extract",
"section": "dough"
},
{
"amount": {
"quantity": 1,
"unit": "cup"
},
"ingredient": "milk",
"section": "sauce"
},
{
"amount": {
"quantity": 1,
"unit": "piece"
},
"ingredient": "egg",
"section": "sauce"
}
]
}As a more complete example, we parse the text for a fake Piri-Piri chicken recipe.
it("should be able to parse the piri piri chicken recipe", () => {
const input = `Ingredients
Powder
1. 2 tbsp sugar
2) 1 tbsp paprika
1 tbsp coriander
1 tbsp cumin
1 1/2 tbsp salt
2 tbsps new mexico chile powder
Sauce
3 cloves garlic
8 fresno peppers
1/3 cup lemon juice
1/4 cup red wine vinegar
Chicken
1 whole chicken
Steps
Sauce
1. first step
2. second step
Chicken
3) third step
`
const {recipe, errors} = toRecipe(input, {deDupSections: true})
expect(recipe).toEqual({
type: "recipe",
ingredients: [
{amount: {quantity: 2, unit: UnitType.TABLESPOON}, ingredient: 'sugar', section: 'Powder', brand: null},
{amount: {quantity: 1, unit: UnitType.TABLESPOON}, ingredient: 'paprika', section: null, brand: null},
{amount: {quantity: 1, unit: UnitType.TABLESPOON}, ingredient: 'coriander', section: null, brand: null},
{amount: {quantity: 1, unit: UnitType.TABLESPOON}, ingredient: 'cumin', section: null, brand: null},
{amount: {quantity: 1.5, unit: UnitType.TABLESPOON}, ingredient: 'salt', section: null, brand: null},
{amount: {quantity: 2, unit: UnitType.TABLESPOON}, ingredient: 'new mexico chile powder', section: null, brand: null},
{amount: {quantity: 3, unit: UnitType.PIECE}, ingredient: 'cloves garlic', section: 'Sauce', brand: null},
{amount: {quantity: 8, unit: UnitType.PIECE}, ingredient: 'fresno peppers', section: null, brand: null},
{amount: {quantity: 0.3333333333333333, unit: UnitType.CUP}, ingredient: 'lemon juice', section: null, brand: null},
{amount: {quantity: 0.25, unit: UnitType.CUP}, ingredient: 'red wine vinegar', section: null, brand: null},
{amount: {quantity: 1, unit: UnitType.PIECE}, ingredient: 'whole chicken', section: 'Chicken', brand: null},
],
steps: [
{id: "1.", step: "first step", title: "Sauce"},
{id: "2.", step: "second step", title: null},
{id: "3)", step: "third step", title: "Chicken"},
]
})
expect(errors).toHaveLength(0)
})usage
To use the recipe parser, add the library to your project
npm install @saucie/recipe-parserand install the peer dependencies
npm install chevrotain
npm install pluralize
npm install xregexpVersion compatibility
| package | support versions | notes |
|---|---|---|
| chevrotain | >= 10.0.0 | 9.0.0 works but the changes the CST nodes to be possibly undefined (typescript) |
| pluralize | >= 7.0.0 | Possibly works with lower versions (let me know) |
| xregexp | >= 4.0.0 | Possibly works with lower versions (let me know) |
Add an import to your module
import {toRecipe} from "@saucie/recipe-parser";And then call the toRecipe(...) function with any options
import {toRecipe, ParseType} from "@saucie/recipe-parser";
const myRecipe = "some recipe text"
const {recipe, errors} = toRecipe(myRecipe, {deDupSections: true, inputType: ParseType.RECIPE})If there are no errors, the recipe will be a JSON object of type Recipe
export type Recipe = {
type: string
ingredients: Array<Ingredient>
steps: Array<Step>
}
// which depends on the following definitions
export type Ingredient = {
amount: Amount
ingredient: string
section: string | null
brand: string | null
}
export type Step = {
id: string
title: string | null
step: string
}
export type Amount = {
quantity: number
unit: Unit
}
enum Unit {
MILLIGRAM = 'mg', GRAM = 'g', KILOGRAM = 'kg',
OUNCE = 'oz', POUND = 'lb',
MILLILITER = 'ml', LITER = 'l', TEASPOON = 'tsp', TABLESPOON = 'tbsp', FLUID_OUNCE = 'fl oz',
CUP = 'cup', PINT = 'pt', QUART = 'qt', GALLON = 'gal',
PIECE = 'piece', PINCH = 'pinch'
}/**
* Converts the text to a list of recipe ingredients with optional sections. This is the
* function to call to convert a test recipe into a recipe object.
* @param text The text to convert into a recipe object
* @param [options = defaultOptions] The options used for parsing the text into a
* recipe or recipe fragment.
* @return A recipe result holding the recipe object and any parsing errors
*/
function toRecipe(text: string, options: Options = defaultOptions): RecipeResult {/*...*/}and the options are
export type Options = {
// When set to `true` only sets the section of the first ingredient of each
// section to current section.
deDupSections?: boolean
// When set to `true` then logs warning to the console, otherwise
// does not log warnings. Warning and errors are reported in the returned object
// in either case.
logWarnings?: boolean
// The thing that the input text represents: a whole recipe, a list of ingredients,
// or a list of steps.
inputType?: ParseType
}and the parse-type is defined as
export enum ParseType {
RECIPE,
INGREDIENTS,
STEPS
}and the recipe result is defined as
/**
* The result of the lexing, parsing, and visiting.
*/
export type RecipeResult = {
recipe: Recipe,
errors: Array<ILexingError>
}the grammar
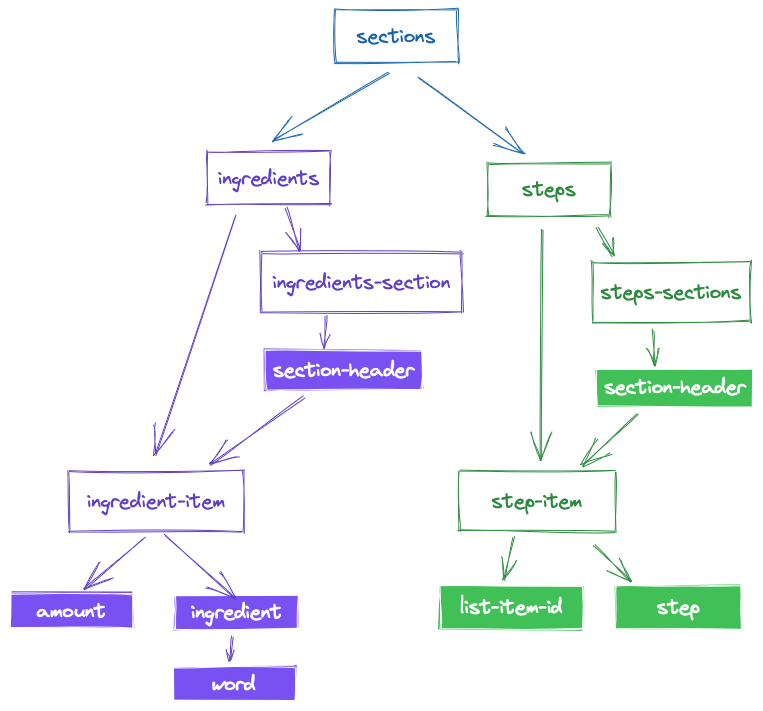
In order for a recipe's ingredients to be parsed, then must adhere to the following grammar, which uses the Augmented Backus-Naur Form (ABNF) notation (see this nice article) for an introduction to grammar notations.
// an ingredient list has either sections or ingredient itmes or both
ingredients = *[section] *[ingredient_item]
// a section has a header and a list of ingredient items
section = section_header 1*ingredient_item
// a section header must be on its own line, or surrounded by "#" or some
// combination of thos
section_header = (newline / "#") 1*word (*["#"] / newline)
// an ingredient item has an optional list ID, an amount, and an ingredient
ingredient_item = [ingredient_item_id 1*whitespace] amount ingredient
// an ingredient item ID is a list item, for example "1.", "*", "-", "•", "1)", etc
ingredient_item_id = ( [ "(" ] number [ "." / ")" / ":" ] ) / ( [ "-" / "*" / "•" ])
// the amount is a quantity and an optional unit (when no unit is present, will be
// treated as pieces, such as "1 egg" would become "1 piece egg")
amount = quantity [white_space] [unit]
// the ingredient (e.g. egg, all-purpose flour, etc) is a sequence of words that
// ends in a newline
ingredient = *word newline
// the quantity is a number or a fraction. A fraction can be expressed as a whole
// number and a fractional part (e.g. 1 1/4) or as a whole number and a unicode
// fraction
quantity = number / fraction
// units can be abbreviated, can be synonyms, plural...see the "unitMatcher(..)" function
// in the RecipeLexer.ts file for more details
unit = (mg / g / kg / oz / lb / ml / l / tsp / tbsp/ fl oz / cup / pt / qt / gallon /)["."]
// a word
word = 1*("\w" / "." / "'" / "(" / ")" / "[" / "]" / "{" / "}" / "-")
number = integer / decimal / (integer unicode_fraction)
integer = 0 / (natural_digit *digit)
decimal = integer "." 1*digit
fraction = integer "/" natural_digit *digit
natural_digit = 1 / 2 / 3 / 4 / 5 / 6 / 7 / 8 / 9
digit = 0 / natural_digit
unicode_fraction = \u00BC | \u00BD | \u00BE | ...
newline = "\n" / "\r\n"
white_space = *( " " / "\t" )Recipes using this grammar get parsed into the following syntax tree structure.
