0.6.0 • Published 1 year ago
@shsk002/nano-type-jp v0.6.0
NanoType-Jp - 日本語タイピングライブラリ
概要
NanoType-Jp は、日本語タイピングゲーム作成のための JavaScript ライブラリです。ひらがなをローマ字入力に変換し、タイピングの正誤判定を行うことができます。
特徴
- ひらがなの文章をローマ字入力パターンに変換
- 複数の入力パターンに対応(例:「し」→ "si"/"shi"/"ci")
- 記号入力に対応
- タイピング成功・失敗のカウント機能
- ノーミスで文章を入力完了した場合のカウント機能
インストール方法
npm に公開しているため、npm install でインストールできます。
npm i @shsk002/nano-type-jpumd 形式でも公開しているため、HTML から直接ライブラリを読み込むことも可能です。
https://www.jsdelivr.com/package/npm/@shsk002/nano-type-jp
<script
type="text/javascript"
src="https://cdn.jsdelivr.net/npm/@shsk002/nano-type-jp/dist/nano-type-jp.umd.js"
></script>基本的な使い方
import NanoTypeJp from "nano-type-jp";
// インスタンスの作成
// メモ:umd形式のscriptを読み込んだ場合はwindowにNanoTypeJpクラスが挿入されています
const game = new NanoTypeJp();
// ひらがなの登録
const result = game.registerNewHiragana("こんにちは");
// タイピング判定
const answer = game.answerAlphabet("k");
if (answer.result === "correct") {
console.log("正解!");
} else if (answer.result === "fail") {
console.log("不正解...");
} else if (answer.result === "complete") {
console.log("入力完了!");
}入力結果の型定義
answerAlphabet メソッドを実行した際、下記データが返却されます。 データに合わせてゲーム画面を更新してください。
type AnswerResult = {
result: "correct" | "fail" | "complete";
failCount: number; // 失敗回数
correctCount: number; // 成功回数
completedCount: number; // 完了した回数
perfectStreakCount: number; // ノーミスで文章を入力完了した回数
inputAlphabet: {
completedInputAlphabet: string; // 入力済みアルファベット
remainedAlphabet: string; // 残りの入力アルファベット
};
};対応している入力パターン
基本的なひらがな
- 清音(あ、い、う、え、お...)
- 濁音(が、ぎ、ぐ、げ、ご...)
- 半濁音(ぱ、ぴ、ぷ、ぺ、ぽ)
- 促音(っ)
拗音
- きゃ、しゅ、ちょ など
- ゔぁ、ゔぃ、ゔぇ、ゔぉ
記号
- 句読点
- かっこ
- スペース
- その他の一般的な記号
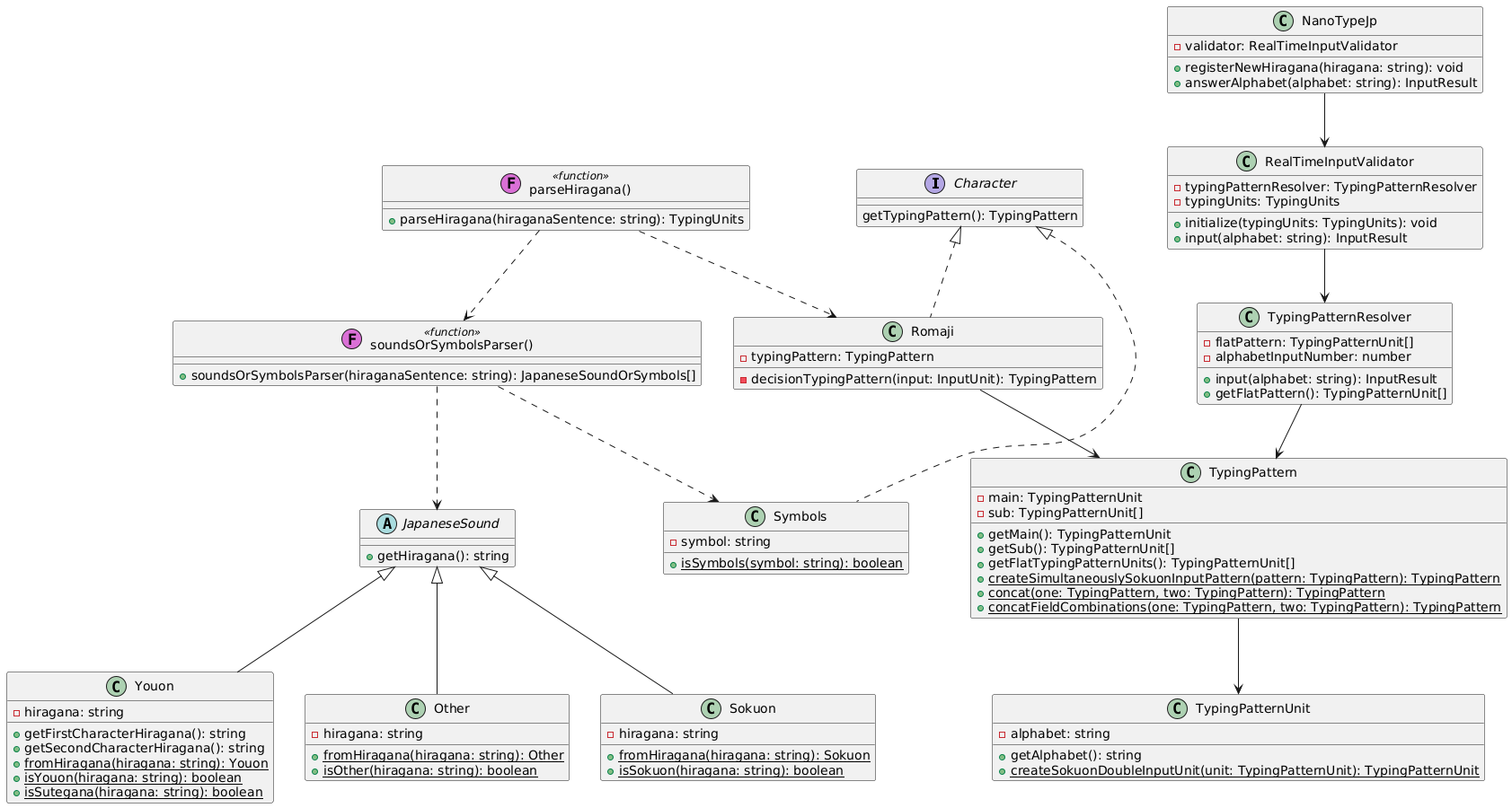
開発者向け情報
プロジェクト構造
/src/typing/- メインのタイピング機能/src/japaneseSounds/- 日本語音声クラス(Other、Youon、Sokuon)/src/romaji/- ローマ字変換関連/src/parseHiragana/- ひらがな解析

ライセンス
MIT
バグ報告・機能要望
GitHub の Issue にて受け付けています。