@solothought/text2chart v1.0.4
Text2Chart
With respect to all existing text-to-diagram libraries, @solothought/text2chart library shares a similar purpose: building diagrams from text. By using text-based inputs, you gain the advantage of version control, enabling you to track changes, integrate with approval cycles, and share diagrams without concerns about file size.
Our library adds a unique focus on interactivity, creating diagrams that remain manageable and navigable as they expand. Currently, we’re launching FlowChart and have plan to add more type of diagrams on your feedback and requests. Follow and bookmark our GitHub repository to stay updated on new diagrams and enhanced features.
Currently, this library only supports generating flow chart.
Your support will help us innovating.
Install
$ npm install @solothought/text2chartchoose as per your need
- Minified Browser bundle: 250kb
- Minified CJS module: 250kb
- Minified MJS module: 250kb
- Minified CSS: 20kb
- package size: 750kb
- unpack size: 2.5mb
Import
import { FlowChart } from '@solothought/text2chart';
import FlowChart from '@solothought/text2chart/flow';
import FlowChart from '@solothought/text2chart/FlowChart.svelte';
import '@solothought/text2chart/style.css';Use
<script>
import FlowChart from '@solothought/text2chart/flow';
import '@solothought/text2chart/style.css';
const text = `
FLOW: passed as parameter
here you go
IF go in loop
LOOP until
you're safe here even with a long sentence
finsh here`;
</script>
<FlowChart {text} />or
import FlowChart from '@solothought/text2chart/FlowChart.svelte';
//...
new FlowChart({
target: document.getElementById("chartEl"),
props: {
text: algoText,
}
});or
const FlowChart = require('@solothought/text2chart/flow');
new FlowChart({
target: document.getElementById("chartEl"),
props: {
text: algoText,
}
});Properties
text: This is an important property that contains your algorithm which is parsed and charted.selection: This is an object of{flowIndex: number, nodeIds: number[]}type.flowIndexis used to load the chart for a particular flow when multiple flows are given in input algorithm.nodeIdsis used to highlight nodes of given Id.
Interaction
By default, when you hover a node, it highlights the path passing from that node. Following keys can be pressed before hovering node for different selections
- a: All paths passing through the hovered step
- q: All steps of all paths come after the hovered step
- b: All steps of all paths come before the hovered step
- l: All steps of longest path passing through the hovered step. First path would be selected in case of multiple longest paths of same length.
- s: All steps of shortest path passing through the hovered step. First path would be selected in case of multiple shortest paths of same length.
- Keep the key held and hover out from the node to remove the selection.
- Release the held key and hover out to keep the selection
Expand/Collapse
When you click a node in flow chart, it collapse or expand it's child nodes.
- If you expand nodes, it will not expand collapsed nodes.
- If you press ']' and click a node, it'll collapse all nested branches.
- If you press '[' and click a node, it'll expand all nested branches.
Paths
You will find a tool in toolbar to show all the possible paths in a flow. Each entry tells you number of steps in each path and ending step.
- You can click on a path to highlight all the nodes in that path on the chart.
- You can click on play button just before the path detail to highlight the nodes one by one in that path.
Syntax
The supported format can be found at @solothought/text2obj which is used a core dependency for parsing text to intermediate object that helps to draw charts. However, sample algorithm is given below for basic understanding.
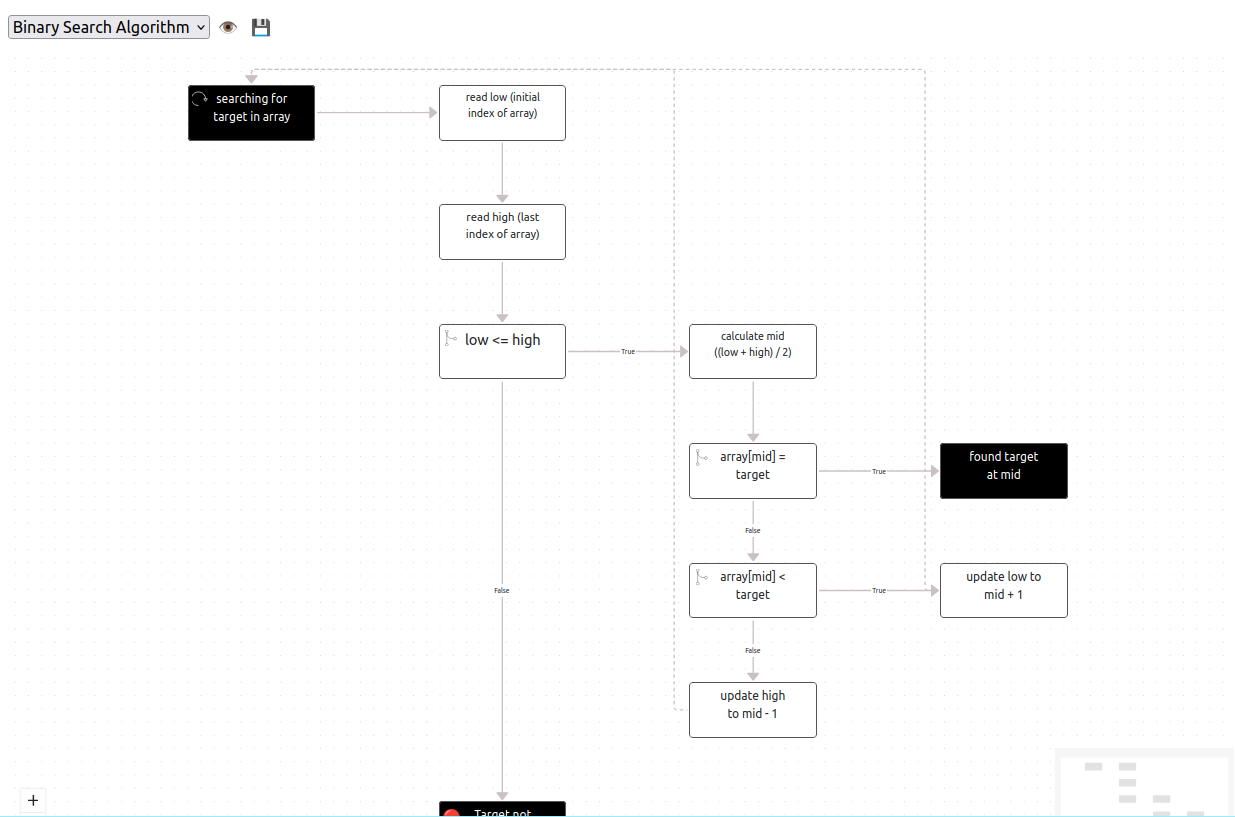
FLOW: Binary Search
LOOP searching for target in array
read low (initial index of array)
read high (last index of array)
IF low <= high 🤱
THEN calculate mid ((low + high) / 2)
IF array[mid] = target
found target at mid
END
ELSE
FOLLOW update boundaries
ELSE
ERR Target not found
END
FLOW: update boundaries
IF array[mid] < target
update low to mid + 1
ELSE
update high to mid - 1Keywords:
- Branch Steps: "IF", "ELSE_IF", "ELSE", "LOOP"
- Leaving Steps: "GOTO", "SKIP", "STOP", "END"
- Normal Steps: "AND", "THEN", "BUT", "FOLLOW", "ERR"
- Other: "FLOW", "FOLLOW"
Note
- a step starting with no keyword is also a normal step
- you can have multiple flows in single file
- Any detail in parenthesis is considered as extra detail for the step
Demo
Demo supports following interaction with the chart 1. When you click a particular step, select number of steps, or move cursor in the text area, relevant steps are highlighted in chart and the view is changed to those steps. 2. You can use a few shortcuts in text area to make it user friendly
- Ctrl+/ : Comment a step
- You can add flows and they will be stored in browser memory.
