@townsquarelabs/ui-vue v2.0.11-beta.0
TON Connect UI Vue
TonConnect UI Vue is a Vue UI kit for TonConnect SDK. Use it to connect your app to TON wallets via TonConnect protocol in Vue apps.
If you don't use Vue for your app, take a look at TonConnect UI and TonConnect UI React.
If you want to use TonConnect on the server side, you should use the TonConnect SDK.
You can find more details and the protocol specification in the docs.
Features
- TonConnect UI Integration: Vue components and hooks for TON wallet connections.
- Cross-version Compatibility: Fully supports Vue 2.7+ and Vue 3 through
vue-demi. - TypeScript Support: Complete type definitions for enhanced development experience.
- Flexible Configuration: Extensive options for customizing behavior and appearance.
Getting started
Getting started
Installation with npm
npm i @townsquarelabs/ui-vue
Installation with yarn
yarn add @townsquarelabs/ui-vue
Sync with Official Releases
This OFFICIAL_SYNC.md file describes how we synchronize with the official.
Usage
Use TonConnectUIPlugin
Use TonConnectUIPlugin before mounting the app. You can specify UI options using plugin options. // todo
For Vue@2.7:
import Vue from 'vue'
import { TonConnectUIPlugin } from '@townsquarelabs/ui-vue'
import App from './App.vue'
Vue.use(TonConnectUIPlugin, {
manifestUrl: "https://<YOUR_APP_URL>/tonconnect-manifest.json"
});
new Vue({
render: (h) => h(App)
}).$mount('#app')For Vue@3:
import { createApp } from 'vue'
import { TonConnectUIPlugin } from '@townsquarelabs/ui-vue'
import App from './App.vue'
const app = createApp(App)
app
.use(TonConnectUIPlugin,{ manifestUrl: "https://<YOUR_APP_URL>/tonconnect-manifest.json" })
.mount('#app')Add TonConnect Button
TonConnect Button is universal UI component for initializing connection. After wallet is connected it transforms to a wallet menu. It is recommended to place it in the top right corner of your app.
<template>
<header>
<span>My App with Vue UI</span>
<TonConnectButton/>
</header>
</template>
<script>
import { TonConnectButton } from '@townsquarelabs/ui-vue';
export default {
components: {
TonConnectButton
}
}
</script>You can add buttonRootId props to the button as well.
<TonConnectButton button-root-id="button-root-id" />
Use TonConnect UI hooks
useTonAddress
Use it to get user's current ton wallet address. Pass boolean parameter isUserFriendly to choose format of the address. If wallet is not connected hook will return empty string.
<template>
<div v-if="address">
<span>User-friendly address: {{ userFriendlyAddress }}</span>
<span>Raw address: {{ rawAddress }}</span>
</div>
</template>
<script>
import { useTonAddress } from '@townsquarelabs/ui-vue';
export default {
setup() {
const userFriendlyAddress = useTonAddress();
const rawAddress = useTonAddress(false);
return {
userFriendlyAddress,
rawAddress
}
}
}
</script>useTonWallet
Use it to get user's current ton wallet. If wallet is not connected hook will return null.
See all wallet's properties // todo
<template>
<div v-if="wallet">
<span>Connected wallet: {{ wallet.name }}</span>
<span>Device: {{ wallet.device.appName }}</span>
</div>
</template>
<script>
import { useTonWallet } from '@townsquarelabs/ui-vue';
export default {
setup() {
const wallet = useTonWallet();
return {
wallet
}
}
}
</script>useTonConnectModal
Use this hook to access the functions for opening and closing the modal window. The hook returns an object with the current modal state and methods to open and close the modal.
<template>
<div>
<div>Modal state: {{ state?.status }}</div>
<button @click="open">Open modal</button>
<button @click="close">Close modal</button>
</div>
</template>
<script>
import { useTonConnectModal } from '@townsquarelabs/ui-vue';
export default {
setup() {
const { state, open, close } = useTonConnectModal();
return { state, open, close };
}
};
</script>useTonConnectUI
Use it to get access to the TonConnectUI instance and UI options updating function.
See more about TonConnectUI instance methods
See more about setOptions function
<template>
<div>
<button @click="sendTransaction">Send transaction</button>
<div>
<label>language</label>
<select @change="onLanguageChange($event.target.value)">
<option value="en">en</option>
<option value="ru">ru</option>
</select>
</div>
</div>
</template>
<script>
import { Locales, useTonConnectUI } from '@townsquarelabs/ui-vue';
export default {
name: 'Settings',
setup() {
const {tonConnectUI, setOptions} = useTonConnectUI();
const onLanguageChange = (lang) => {
setOptions({ language: lang as Locales });
};
const myTransaction = {
validUntil: Math.floor(Date.now() / 1000) + 60, // 60 sec
messages: [
{
address: "EQBBJBB3HagsujBqVfqeDUPJ0kXjgTPLWPFFffuNXNiJL0aA",
amount: "20000000",
// stateInit: "base64bocblahblahblah==" // just for instance. Replace with your transaction initState or remove
},
{
address: "EQDmnxDMhId6v1Ofg_h5KR5coWlFG6e86Ro3pc7Tq4CA0-Jn",
amount: "60000000",
// payload: "base64bocblahblahblah==" // just for instance. Replace with your transaction payload or remove
}
]
}
const sendTransaction = () => {
tonConnectUI.sendTransaction(myTransaction);
};
return { onLanguageChange, sendTransaction };
}
};
</script>or
<script lang="ts">
import { TonConnectUI, useTonWallet, tonConnectUIKey } from "@townsquarexyz/ui-vue";
const tonConnectUI = inject<TonConnectUI | null>(tonConnectUIKey, null);
</script>useIsConnectionRestored
Indicates current status of the connection restoring process. You can use it to detect when connection restoring process if finished.
<template>
<div>
<div v-if="!connectionRestored">Please wait...</div>
<MainPage v-else />
</div>
</template>
<script>
import { useIsConnectionRestored } from '@townsquarelabs/ui-vue';
export default {
name: 'EntrypointPage',
setup() {
const connectionRestored = useIsConnectionRestored();
return { connectionRestored };
}
};
</script>Add connect request parameters (ton_proof)
Use tonConnectUI.setConnectRequestParameters function to pass your connect request parameters.
This function takes one parameter:
Set state to 'loading' while you are waiting for the response from your backend. If user opens connect wallet modal at this moment, he will see a loader.
import { ref } from 'vue';
import { useTonConnectUI } from '@townsquarelabs/ui-vue';
const {tonConnectUI} = useTonConnectUI();
tonConnectUI.setConnectRequestParameters({
state: 'loading'
});or
Set state to 'ready' and define tonProof value. Passed parameter will be applied to the connect request (QR and universal link).
import { ref } from 'vue';
import { useTonConnectUI } from '@townsquarelabs/ui-vue';
const {tonConnectUI} = useTonConnectUI();
tonConnectUI.setConnectRequestParameters({
state: 'ready',
value: {
tonProof: '<your-proof-payload>'
}
});or
Remove loader if it was enabled via state: 'loading' (e.g. you received an error instead of a response from your backend). Connect request will be created without any additional parameters.
import { ref } from 'vue';
import { useTonConnectUI } from '@townsquarelabs/ui-vue';
const {tonConnectUI} = useTonConnectUI();
tonConnectUI.setConnectRequestParameters(null);You can call tonConnectUI.setConnectRequestParameters multiple times if your tonProof payload has bounded lifetime (e.g. you can refresh connect request parameters every 10 minutes).
import { ref } from 'vue';
import { useTonConnectUI } from '@townsquarelabs/ui-vue';
const { tonConnectUI } = useTonConnectUI();
// enable ui loader
tonConnectUI.setConnectRequestParameters({ state: 'loading' });
// fetch you tonProofPayload from the backend
const tonProofPayload: string | null = await fetchTonProofPayloadFromBackend();
if (!tonProofPayload) {
// remove loader, connect request will be without any additional parameters
tonConnectUI.setConnectRequestParameters(null);
} else {
// add tonProof to the connect request
tonConnectUI.setConnectRequestParameters({
state: "ready",
value: { tonProof: tonProofPayload }
});
}You can find ton_proof result in the wallet object when wallet will be connected:
import { ref, onMounted } from 'vue';
import { useTonConnectUI } from '@townsquarelabs/ui-vue';
const { tonConnectUI } = useTonConnectUI();
onMounted(() =>
tonConnectUI.onStatusChange(wallet => {
if (wallet.connectItems?.tonProof && 'proof' in wallet.connectItems.tonProof) {
checkProofInYourBackend(wallet.connectItems.tonProof.proof, wallet.account);
}
}));Troubleshooting
Animations not working
If you are experiencing issues with animations not working in your environment, it might be due to a lack of support for the Web Animations API. To resolve this issue, you can use the web-animations-js polyfill.
Using npm
To install the polyfill, run the following command:
npm install web-animations-jsThen, import the polyfill in your project:
import 'web-animations-js';Using CDN
Alternatively, you can include the polyfill via CDN by adding the following script tag to your HTML:
<script src="https://www.unpkg.com/web-animations-js@latest/web-animations.min.js"></script>Both methods will provide a fallback implementation of the Web Animations API and should resolve the animation issues you are facing.
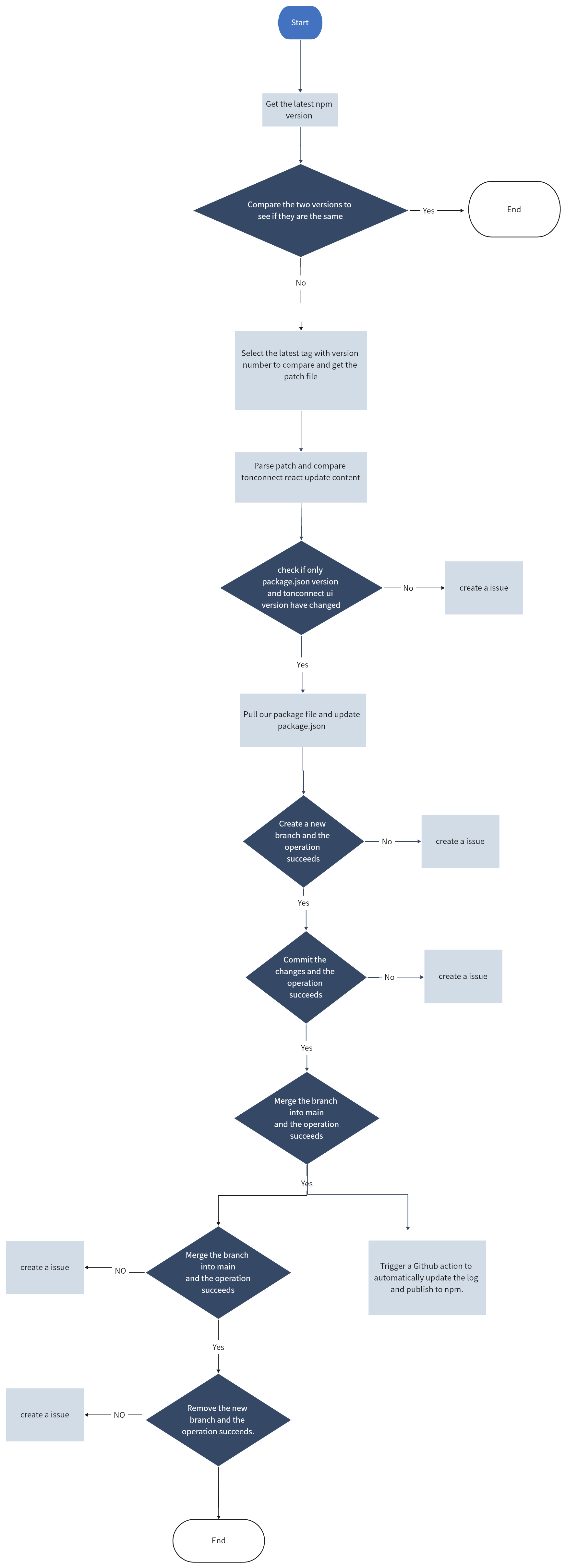
Sync with Official Releases
We are committed to providing our users with a reliable and continuously optimized Kit, so we will keep in close sync with the official release, and whenever a new official version is released, we will quickly update it to ensure that our Kit will always include the latest features, fixes, and improvements. Additionally, we conduct regular compatibility tests and performance optimizations based on the official release cadence to ensure you get the best experience possible. Whether it's the introduction of new features or security enhancements, you can rest assured that you can rely on us to stay consistent and on the cutting edge with the official release.
process description
get the latest npm version to compare
if inconsistent, select the latest tag with version number to compare and get the patch file a. get all tags b. select the tags to compare c. get the patch file
parse patch and compare tonconnect react update content
if only package.json version and tonconnect ui version have changed
pull our package file and update these fields a. pull the latest code b. update package.json
create a new branch and commit the changes
merge the branch into main
trigger github action to automatically update log and publish to npm
after successful merge, remove the created branch
if the patch contains more than just version updates, create an issue to be notified a. if the patch contains other significant changes, create an issue on github to be notified about the updates
if any request fails after step 3, create an issue, making sure there is only one issue per problem

1 year ago
2 years ago
2 years ago
2 years ago
2 years ago
2 years ago
2 years ago
2 years ago
2 years ago
2 years ago
2 years ago