lunaconstanza-mdlinks v1.0.8
Validator Markdown Links
Índice
1. Descripción
Módulo instalable para validar links de archivos Markdown a través de la librería o por comando, que indica la cantidad de links encontrados, y propiedades tales como su href, el status, si esta "ok/fail" y el arvhivo (file) en el que se encuentra, dependiendo de la opción que se elija.
2. Instrucciones
2.1 Instalación:
npm i lunaconstanza-mdlinks2.2 Utilización:
Esta herramienta consta de dos parámetros, una ruta(path) y una opción(options); la ruta puede ser un archivo o un directorio ('./archivo.md' ó './src') y las opciones pueden ser --stats, --validate o vacío.
--stats indica la cantidad total de links encontrados.
--validate indica el href, status, ok, y el file donde se encontro el link.
undefined indica el href y el file donde se encontro el link.
por Librería:
const {mdLinks} = require('lunaconstanza-mdlinks');
mdLinks('path', 'options')Para ver los resultados debe correr el archivo con node por terminal.
por terminal (CLI - Interfaz de Línea de Comando):
$ mdLinks path options3. Ejemplos
por Librería
const {mdLinks} = require('lunaconstanza-mdlinks');
mdLinks('.README.md', '--stats')
por Terminal

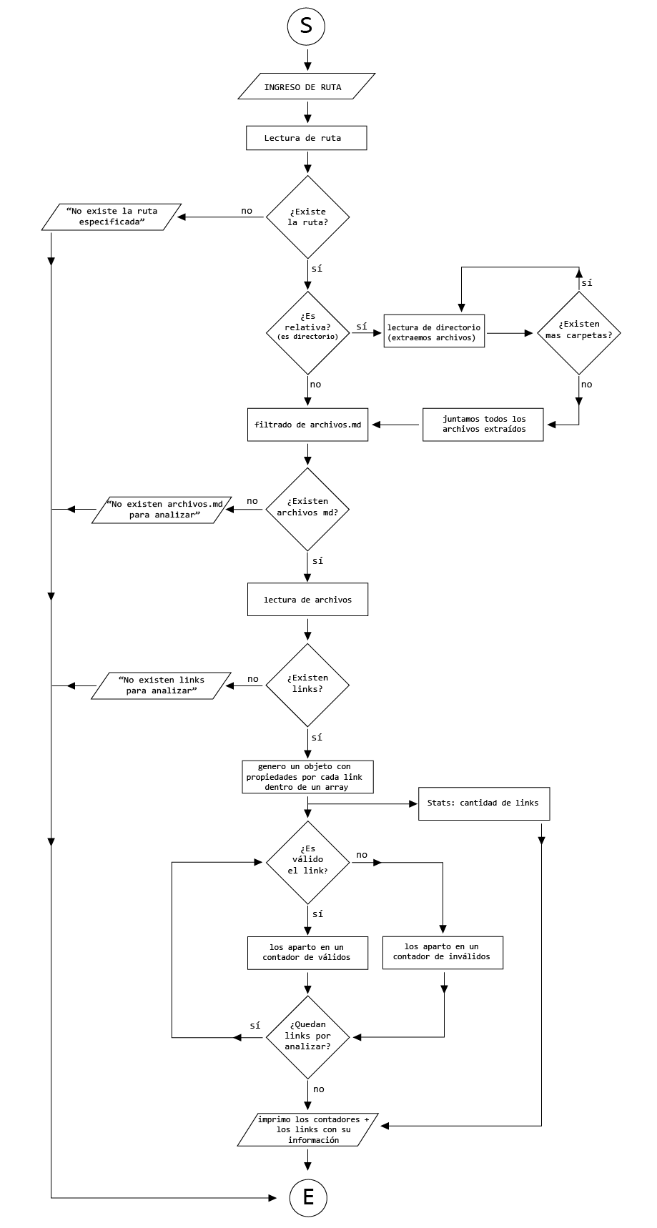
4. Diagrama de flujo

5. Planificación
Se utilizó Projects de GitHub para tener una organización más fluída.