mares-mdlinks v0.1.0
Markdown Links
Índice
1. MdLinks
Md-links es una iniciativa que tiene como objetivo analizar una ruta específica en busca de enlaces que se encuentren dentro de archivos mark-down (.md). Una vez localizados, se devuelve un objeto que incluye información como el nombre del enlace, el enlace mismo y la ubicación en la que fue encontrado. Además de esto, md-links ofrece una función de validación que comprueba el estado y el mensaje de los enlaces encontrados. En resumen, se trata de una herramienta útil y eficaz para la gestión de enlaces en archivos mark-down.
El análisis de los links consiste en obtener la siguiente información:
href: URL encontrada. text: Texto que aparecía dentro del link (). file: Ruta del archivo donde se encontró el link. status: Código de respuesta HTTP. ok: Mensaje fail en caso de fallo u ok en caso de éxito.
2. Instalación
Instalar la libreria via npm install --global /md-links en este caso ( mares)
3. Modo de Ejecución
se escribe mareslib + path en caso de necesitar las opciones de --validate o --stats se agregan despues del path --validate Si pasamos la opción --validate, el módulo debe hacer una petición HTTP para averiguar si el link funciona o no. Si el link resulta en una redirección a una URL que responde ok, entonces consideraremos el link como ok.
Por ejemplo:
$ md-13d99df067c1 ./some/example.md http://algo.com/2/3/ ok 200 Link a algo ./some/example.md https://otra-cosa.net/algun-doc.html fail 404 algún doc ./some/example.md http://google.com/ ok 301 Google Vemos que el output en este caso incluye la palabra ok o fail después de la URL, así como el status de la respuesta recibida a la petición HTTP a dicha URL.
--stats Si pasamos la opción --stats el output (salida) será un texto con estadísticas básicas sobre los links.
$ md-links ./some/example.md --stats Total: 3 Unique: 3 También podemos combinar --stats y --validate para obtener estadísticas que necesiten de los resultados de la validación.
$ md-links ./some/example.md --stats --validate Total: 3 Unique: 3 Broken: 1
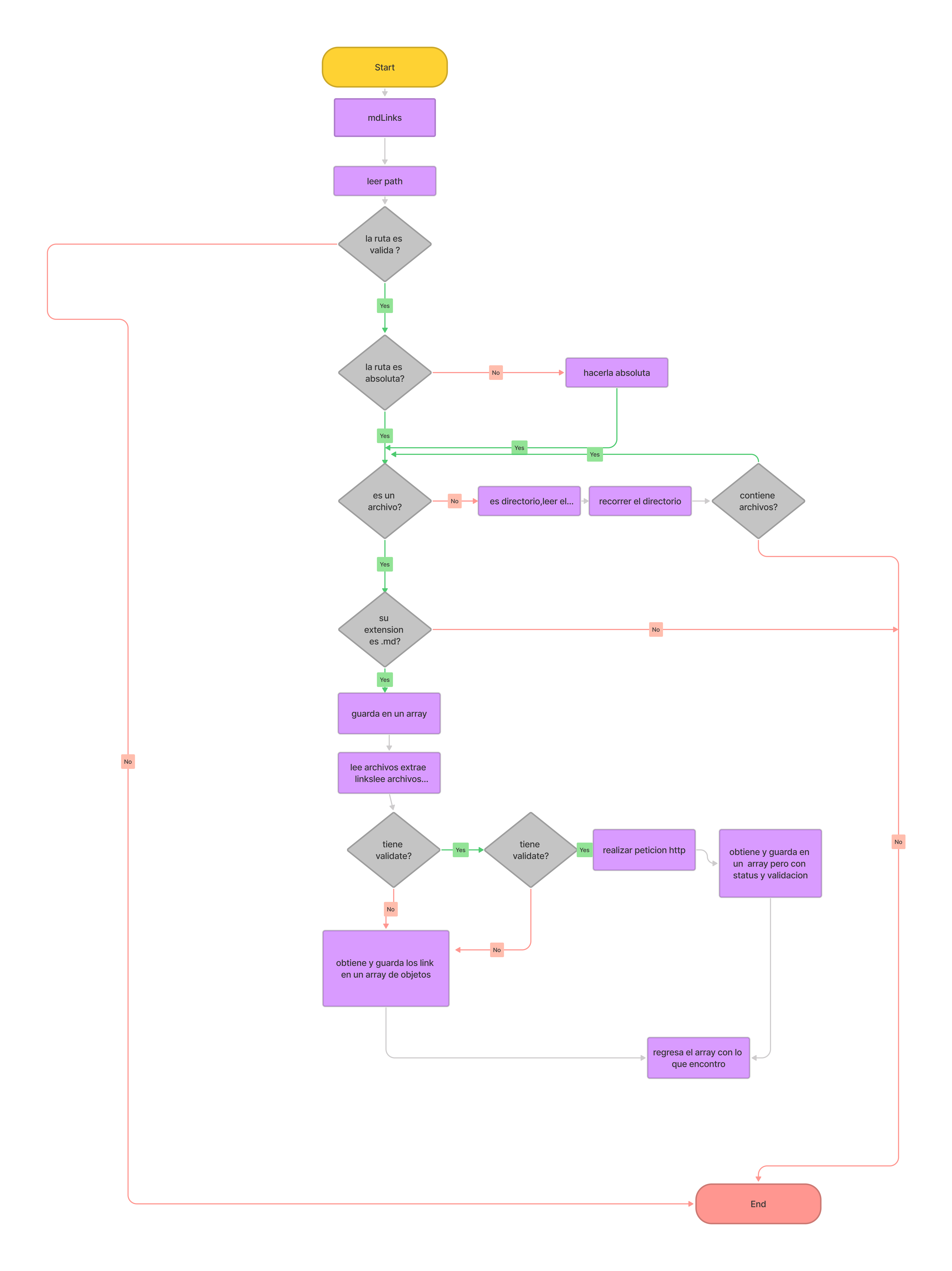
4. Diagrama de Flujo

3 years ago