mariabp-md-links v0.1.3
Markdown Links
Descripción del módulo
MD-Links es una librería cuya principal función es leer y analizar archivos en formato Markdown (*.md), para verificar el estado de los enlaces o ligas que contiene y reportar cuantos encontró, cuantos enlaces están rotos y cuantos son únicos.
Documentación
Requerimientos previos
Instalación
Este módulo se instala desde la terminal, en donde será necesario escribir el siguiente comando para iniciar la instalación:
$ npm install mariabp-md-linksAl presionar enter, se instalará la librería y las dependencias necesarias para que esta funcione correctamente.
Funcionamiento
JavaScript API
El módulo puede importarse en otros scripts de Node.js y debe ofrece la siguiente interfaz:
mdLinks(path, options)
Si no se instalo en global, será necesario introducir la siguiente interfaz:
npx mdLinks(path, options)
Argumentos
path: Ruta absoluta o relativa al archivo o directorio. Si la ruta pasada es relativa, se resuelve con respecto al directorio desde donde se invoca.
options: Un objeto con las siguientes propiedades:- `--validate`: Booleano que determina si se desea validar los links encontrados. - `--stats`: Booleano que determina si se desea obtener las siguientes estadísticas de los enlaces: - Total de enlaces encontrados. - Total de enlaces únicos encontrados. - `--validate --stats`: Booleano que determina si se desea obtener las siguientes estadísticas de los enlaces: - Total de enlaces únicos encontrados. - Total de enlaces rotos encontrados - Total de enlaces encontrados.
Valor de retorno
La función retorna una promesa (Promise) que resuelva a un arreglo (Array) de objetos (Object), donde cada objeto representa un link y contiene las siguientes propiedades:
href: URL encontrada.
text: Texto que aparecía dentro del link (<a>).
file: Ruta del archivo donde se encontró el link.
CLI (Command Line Interface - Interfaz de Línea de Comando)
El ejecutable de nuestra aplicación se ejecuta de la siguiente manera a través de la terminal:
md-links <path-to-file> [options]
Por ejemplo:
user$ md-links /path/archivo.md
Path: /Users/user/path/archivo.md
[link text] https://algunurl.com
[link text] https://algunotrourl.com
2 link(s) found in total.El comportamiento por defecto no valida si las URLs responden ok o no, solo debe identifica el archivo markdown (a partir de la ruta que recibe como
argumento), analiza el archivo Markdown e imprimé los links que vaya encontrando, junto con la ruta del archivo donde aparece y el texto que hay dentro del link.
Options
--validate
Si pasamos la opción --validate, el módulo hace una petición HTTP para averiguar si el link funciona o no. Si el link resulta en una redirección a una URL que responde ok, entonces consideramos el link como OK.
Por ejemplo:
user$ md-links /path/archivo.md --validate
Path: /Users/user/path/archivo.md
[link text] https://algunurl.com ( 200 OK )
[link text] https://algunotrourl.com ( 404 Not Found )
2 link(s) found in total.Vemos que el output en este caso incluye la palabra ok o fail después de la URL, así como el status de la respuesta recibida a la petición HTTP a dicha URL.
--stats
Si pasamos la opción --stats el output (salida) será un texto con estadísticas básicas sobre los links.
user$ md-links /path/archivo.md --stats
Path: /Users/user/path/archivo.md
6 unique link(s) found in total.
10 link(s) found in total.También podemos combinar --stats y --validate para obtener estadísticas que necesiten de los resultados de la validación.
user$ md-links /path/archivo.md --stats
Path: /Users/user/path/archivo.md
6 unique link(s) found in total.
1 broken link(s) found in total.
10 link(s) found in total.Uso en JavaScript
const mdLinks = require("../index");Para comenzar, se debe importar el módulo para que podamos llamar a mdLinks. Esta función puede ser invocada con uno o dos argumentos: la ruta del archivo o carpeta de la que queremos obtener los links, y las opciones antes descritas.
- mdLinks(ruta).then().catch();
- mdLinks(ruta, options).then().catch();Algunos ejemplos de rutas válidas:
'./ruta/a/algunaCarpeta/archivo.md''./archivo.md''archivo.md''\archivo''\\ruta\\a\\algunaCarpeta\\archivo'
Nota: Para que el programa funcione, es necesario escapar los backslashes ( \ ) o utilizar forward slash ( / ).
Según la opción que haya elegido el usuario, la función retornará uno, dos o cuatro arreglos con colecciones de links.
mdLinks('./ruta/a/algunaCarpeta/archivo.md').then((resultado) => {}).catch((error) => {});
Cuando el usuario llama a la función sin opciones, el arreglo que retornará será: parsedLinksCollection. Y contendrá una colección con los links encontrados en el archivo (*.md)
mdLinks('./path/to/md/file.md', { validate: true }).then((result) => {}).catch((error) => {});
Cuando el usuario ingrese { validate: true }, hará una rápida validación del estado de los enlaces y retornará dos arreglos: parsedLinksCollection y validatedLinksCollection.
mdLinks('./ruta/a/algunaCarpeta/archivo.md', { stats: true }).then((resultado) => {}).catch((error) => {});
Cuando el usuario ingrese { stats: true }, filtrará los enlaces que solo aparecen una vez y los almacenará en un arreglo uniqueLinksCollection que será retornado junto con parsedLinksCollection_.
mdLinks('./path/to/md/file.md', { validateStats: true }).then((result) => {}).catch((error) => {});
Cuando el usuario ingrese { validateStats: true }, primero hará una rápida validación del estado de los links, luego filtrará los enlaces que aparecen solo una vez, después en otro arreglo, almacenará los enlaces rotos y por último imprimirá el total de enlaces encontrados.
Esta función retorna cuatro arreglos: parsedLinksCollection, validatedLinksCollection , uniqueLinksCollection y brokenLinksCollection que encontró en el respectivo archivo (*.md).
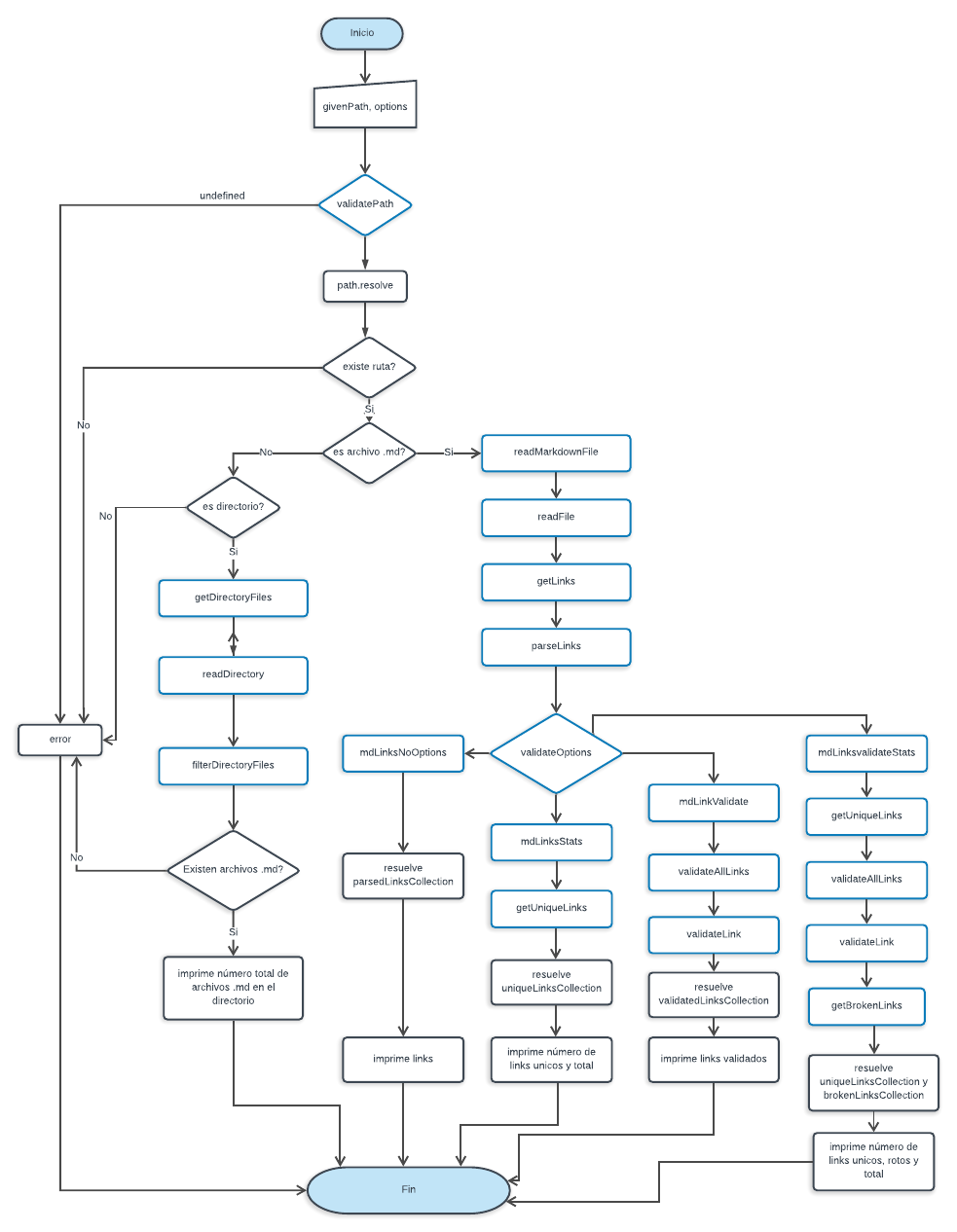
Diagrama de Flujo Markdown Links

Funciones Markdown Links
A continuación se describen las funciones que conforman mdlinks:
