md-links-cnpg v0.1.0
Markdown Links
Índice
- 1. Prefácio
- 2. Objetivo
- 3. Interface 3.1.1 Parâmetros 3.1.2 Valor de Retorno
- 4. Instalação
- 5. Guia de Uso
- 6. Cobertura dos Testes
- 7. Contato
1. Prefácio
Markdown é uma linguagem de marcação
muito popular entre os programadores. É usada em muitas plataformas que
manipulam texto (GitHub, fórum, blogs e etc) e é muito comum encontrar arquivos
com este formato em qualquer repositório (começando pelo tradicional
README.md).
Os arquivos Markdown normalmente contém links que podem estar
quebrados, ou que já não são válidos, prejudicando muito o valor da
informação que está ali.
Para este projeto, tendo este cenário em vista, foi criada uma biblioteca para verificar se existem links, e se os mesmos estão válidos, dentro de arquivos Markdown.
2. Objetivo
O pacote md-links-cnpg foi criado com o objetivo de auxiliar os usuários a encontrarem links dentro de arquivos do tipo Markdown (normalmente reconhecidos por terem como extensão .md ). Ela foi desenvolvida a partir da ferramenta de linha de comando (CLI), e disponibilizada na biblioteca npm.
3. Interface
O módulo oferece a seguinte interface:
mdLinks(path, options)
3.1.1. Parâmetros
path: Rota absoluta ou relativa ao arquivo ou diretório.options: Um objeto com a seguinte propriedade:validate: Um booleano que determina se deseja validar os links encontrados.stats: Booleano que determina se deseja obter um output com informações estatísticas gerais.
3.1.2. Valor de retorno
A função retorna uma promessa (Promise) que
resolve um array (Array) de objetos (Object), onde cada objeto representa um link, contendo as seguintes propriedades:
Apenas com o parâmetro path:
href: URL encontrada.Texto: Texto que faz referência ao link.Arquivo: Rota do arquivo onde foi encontrado o link.
Com os parâmetros: path e --validate:
href: URL encontrada.Texto: Texto que faz referência ao link.Arquivo: Rota do arquivo onde foi encontrado o link.status: Código de resposta HTTP, OUN/AOk: MensagemFAILem caso de falha ouOKem caso de sucesso.
Com os parâmetros: path e --stats:
Total de links: Número total de links encontrados.Links únicos: Número de links que não se repetem.
Com os parâmetros: path, --validate e --stats:
Total de links: Número total de links encontrados.Links únicos: Número de links que não se repetem.links Quebrados: Quantidade de links quebrados.
4. Instalação
Para começar a usar o md-links-cnpg, você precisa tê-lo instalado no seu projeto. Para fazer isso, abra o terminal e execute o seguinte comando:
$ npm install md-links-cnpgPré-requisitos:
- instalação do noje.js versão >16;
- instalação do gitbash para utiliza-lo como ambiente de execução.
5. Guia de Uso
A lib deve ser usada no terminal via linha de comando, recomendamos a utilização do Git Bash para evitar problemas de permissão.
Existem quatro formas de buscar por links dentro de arquivos .md usando esta lib, são elas:
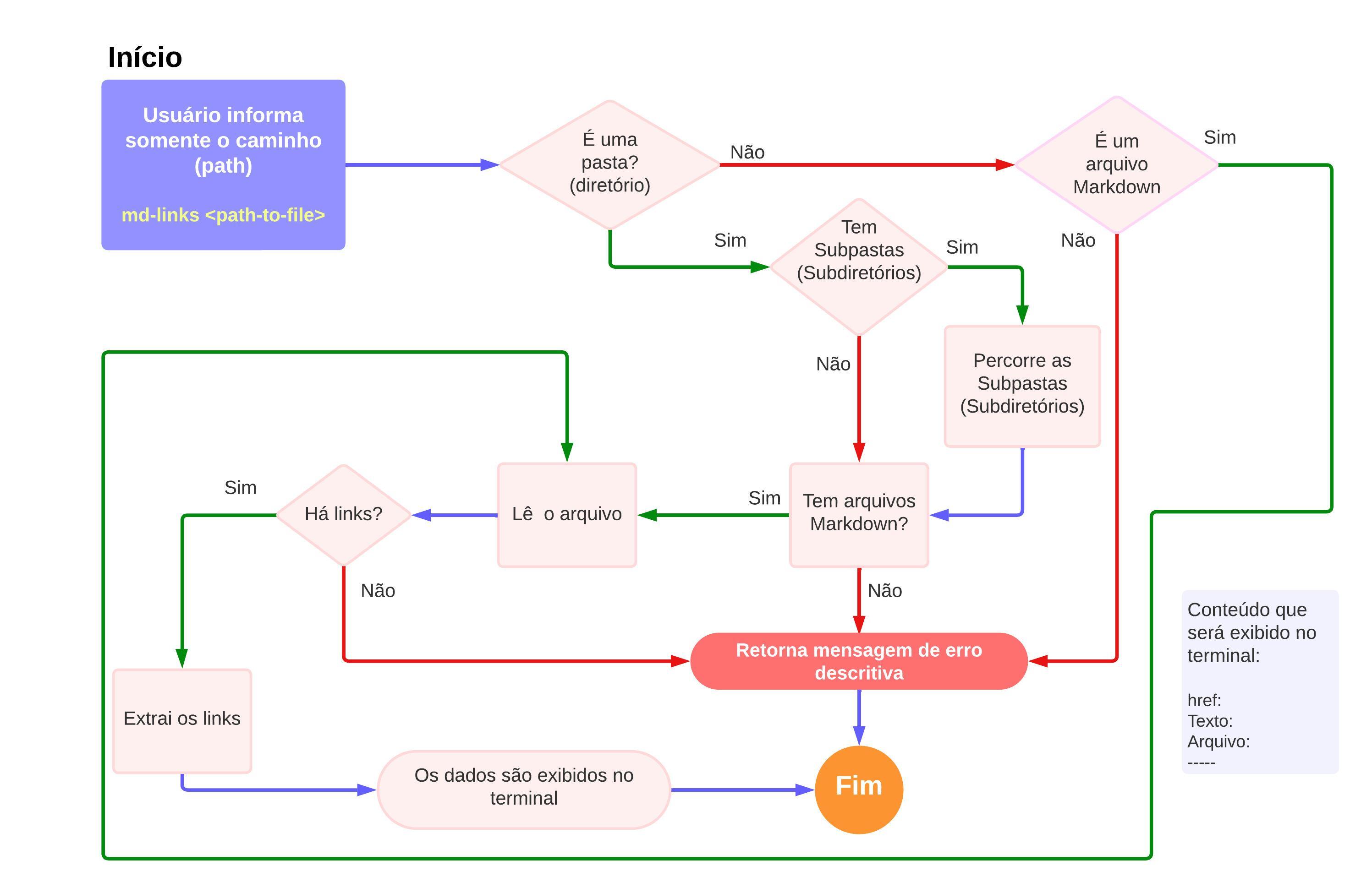
5.1. Informando somente o caminho (path)
O Markdown Links utiliza o comando md-links para fazer a busca e recebe como parâmetro o path absoluto ou relativo.
Exemplo de utilização do comando:
$ md-links <path-to-file>Sendo que em você insere o caminho do arquivo que deseja analisar
Exemplo de retorno que será exibido no terminal:
href: https://www.google.com/
Texto: Google
Arquivo: path/arquivo.md
href: https://www.facebook.com/
Texto: Facebook
Arquivo: path/arquivo.md5.1.1. Fluxograma
Cenário 1: md-links executado apenas com o parâmetro path
Pré-requisito: inserir um path válido.

5.2. Informando o caminho e a opção --validate
Exemplo de utilização do comando:
$ md-links <path-to-file> --validateSendo que em você insere o caminho do arquivo que deseja analisar
Exemplo de retorno que será exibido no terminal:
href: https://www.google.com/
Texto: Google
Arquivo: path/arquivo.md
Status: 200
Ok: Ok
href: https://www.goosgle.com/
Texto: Google
Arquivo: path/arquivo.md
Status: N/A
Ok: FAIL5.2.1. Fluxograma
Cenário 2: md-links executado com os parâmetros path e --validate
Pré-requisito: inserir um path válido.

5.3. Informando o path e --stats
Exemplo de utilização do comando:
$ md-links <path-to-file> --statsExemplo de retorno que será exibido no terminal:
Total de links: 2
Links únicos: 25.4. Informando o path, --stats e --validate
Exemplo de utilização do comando:
$ md-links <path-to-file> --validate --statsExemplo de retorno que será exibido no terminal:
Total de links: 2
Links únicos: 2
Links quebrados: 15.4.1. Fluxograma
Cenário 4: md-links executado com os parâmetros path. --stats e --validate
Pré-requisito: inserir um path válido.

6. Cobertura de Testes

7. Contato
Camila Gonçalves
3 years ago