md-links-mailaferreira v0.1.0
Markdown Links
Índice
1. Prefácio
Markdown é uma linguagem de marcação
muito popular entre os programadores. É usada em muitas plataformas que
manipulam texto (GitHub, fórum, blogs e etc) e é muito comum encontrar arquivos
com este formato em qualquer repositório (começando pelo tradicional
README.md).
Os arquivos Markdown normalmente contém links que podem estar
quebrados, ou que já não são válidos, prejudicando muito o valor da
informação que está ali.
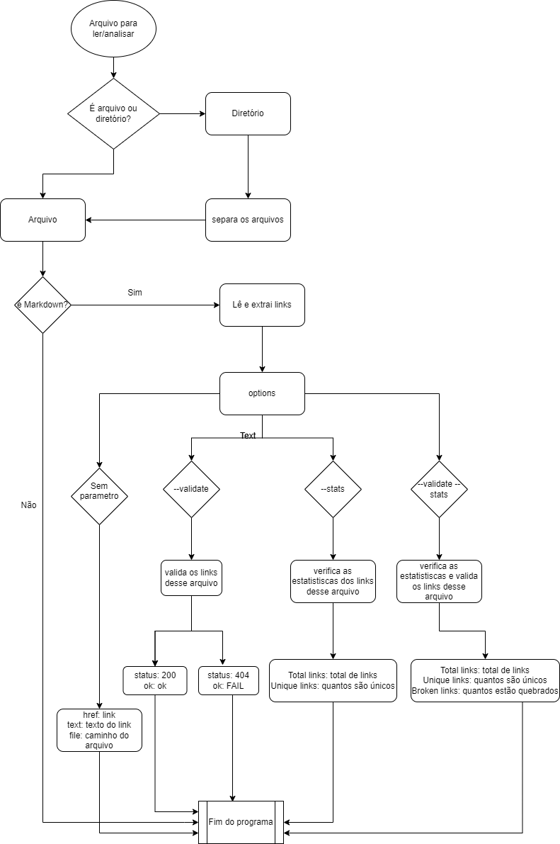
Sendo assim,o objetivo deste projeto foi desenvolver uma biblioteca que lê arquivos Markdown através de uma CLI (command-line interface) que possiblita a execução da biblioteca no terminal, a partir de um módulo do Node.js, no qual, este irá fazer a leitura dos arquivos em formato Markdown('.md'), verificando a existência de links e estatisticas que nele existem.
2. Guia de instalação e uso
Instale a biblioteca no terminal através do comando: npm install md-links-mailaferreira
Rode o comando
mdlinks+ o caminho do seu arquivo , e será retornado o caminho, text e o link do arquivo seleciondao. Veja o exemplo abaixo:md-links <caminho-do-arquivo>Se você deseja validar os links desse arquivo, utilize a propriedade --validade, esta fará uma requisição HTTP e retornará o status e ok do seu link. Comando:
md-links <caminho-do-arquivo> --validate
- Se você deseja verificar as estatistiscas dos links desse arquivo, utilize a propriedade --stats, esta retornará o total de links encontrados no arquivo e quais desses são unicos.
Comando:
md-links <caminho-do-arquivo> --stats
- Se você deseja verificar as estatistiscas e validar os links desse arquivo, utilize a propriedade --validade --stats, esta retornará o total de links encontrados no arquivo, quais desses são unicos e quais estão quebrados.
Comando:
md-links <caminho-do-arquivo> --validate --stats
3. Fluxograma

4. Ferramentas utilizadas
2 years ago