nitro-conditional-middleware v0.1.3
nitro-conditional-middleware
Development
install
npm installtest
npm run testlint
npm run lint:fixbuild
npm run buildDocumentation
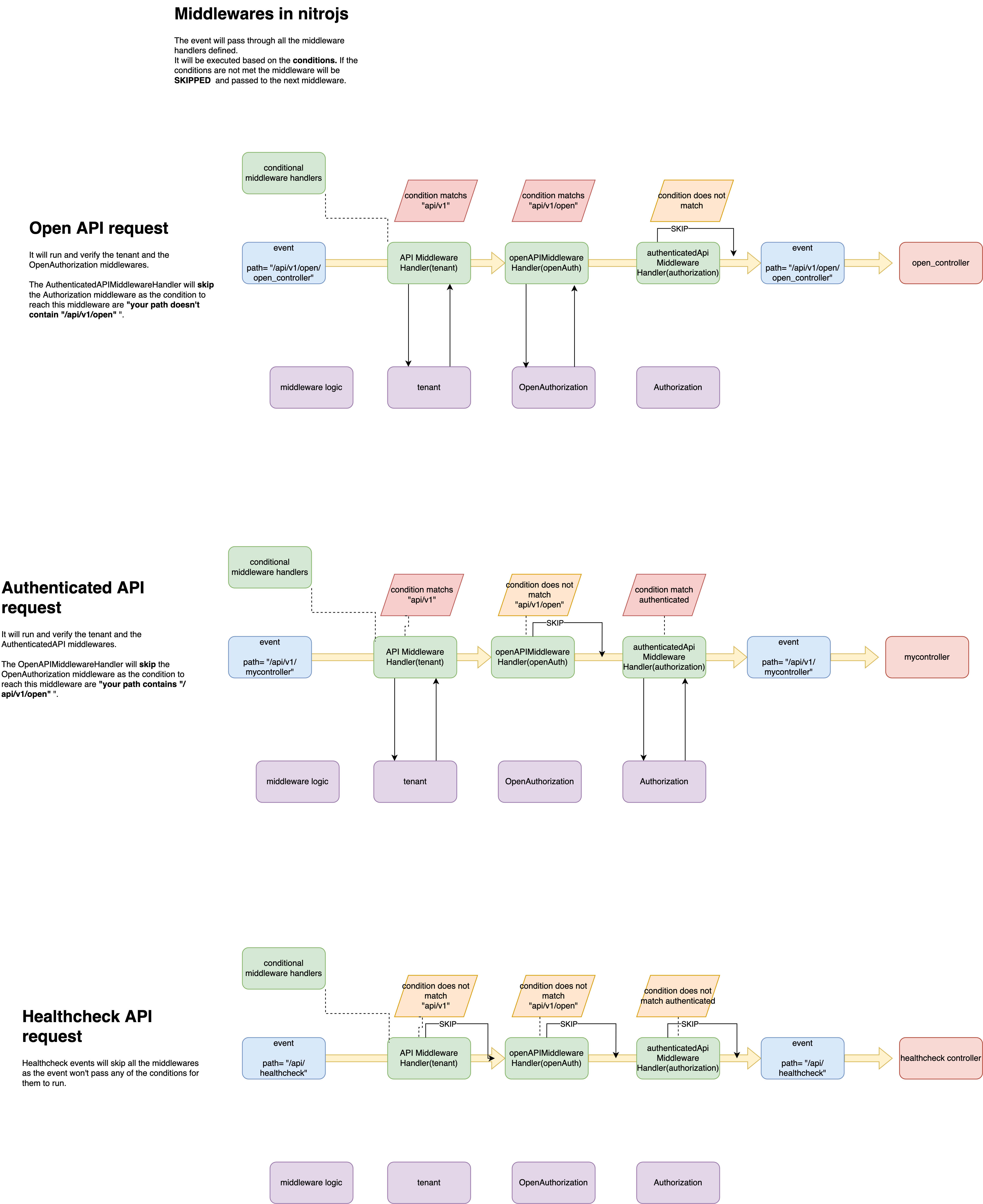
A brief explanation on how middlewares in nitrojs work.
NitroJS provides as base for their middlewares H3 event handlers created by defineEventHandler.
Middlewares in the nitrojs framework are executed in every request.
Real life scenarios
In this diagram we display 3 different scenarios that our server needs to handle:
- Open API requests
- Authenticated API requests
- HealthCheck Requests
Problem
Knowing that all events will pass through all middlewares, we need to plan the flow based on conditions that will run or skip these middlewares

Skipping middlewares
With the constrain that the event flow will pass through all middleware event handlers, we needed a way to skip a middleware for some events that will go through the middleware pipeline based on a particular condition.
This library creates a way to pass a condition as parameter to create defineMiddlewareHandler functions with a run condition. This function has the same signature as as H3's defineEventHandler. Making it a 1:1 substitute.
type condition = (event: H3Event) => boolean
// This function would return a handler as H3's `defineEventHandler`
const defineMiddlewareHandler = createMiddlewareHandler(condition)Creating and using multiple middlewareHandlers
// defineApiMiddleware.ts
import { createMiddlewareHandler } from 'nitro-conditional-middleware'
const apiV1MiddlewareHandler = createMiddlewareHandler((event) => {
return event.path.includes('/api/v1/')
})
const apiV2ConditionFn = (event: H3Event) => boolean {
return event.path.includes('/api/v2/')
}
const apiV2MiddlewareHandler = createMiddlewareHandler(apiV2ConditionFn)// usage 1.my-first-middleware.ts
import { apiV1MiddlewareHandler } from './defineApiMiddleware'
const myFirstMiddleware = (event) => {
console.log('myFirstMiddleware: This will only run in api/v1 endpoints')
}
export default apiV1MiddlewareHandler(myFirstMiddleware)// usage 2.my-second-middleware.ts
import { apiV2MiddlewareHandler } from './defineApiMiddleware'
export default apiV2MiddlewareHandler((event) => {
console.log('mySecondMiddleware: This will only run in api/v2 endpoints')
})