rxan-core v2.0.4
rxan-core
Core package for rxan
FOR RXJS@^5 SUPPORTS
This version is for supporting rxjs@^6.
To see stable version that supports rxjs@^5, please check stable branch.
Table of Contents
Requirement
This package requires rxjs@^6 as peer dependency.
You should install RxJS in your project to use this package.
How to install
npm install rxan-core
# To install RxJS too,
npm install rxjsHow to use
with jQuery
const $ = require('jQuery')
const rxanC = require('rxan-core')
const map = require('rxjs/operators').map
const target = $('#target')
// Make animation for 500 ms. It generates value from 0 to 1.
rxanC.during()(500).pipe(
map(function (percent) {
return percent * 100 // mapping 0~1 to 0~100
})
)
.subscribe(function (marginTop) {
target.css('marginTop', marginTop) // assign 0~100 to marginTop of target
})with React (you can also use rxan-react)
import React, { Component } from 'react'
import { during, easing } from 'rxan-core'
class Example extends Component {
constructor(props) {
super(props)
this.state = {
// Initial value for marginTop
marginTop: 0
}
this.subscription = during()(500).pipe(
map((percent) => percent * 100) // mapping 0~1 to 0~100
)
.subscribe((marginTop) => {
this.setState({
marginTop: marginTop // assign 0~100 to state.marginTop
})
})
}
componentWillUnmount() {
this.subscription.unsubscribe()
}
render() {
return (
<div style={{ marginTop: this.state.marginTop }}>
Example!
</div>
)
}
}APIs
msElapsed
- Usage
msElapsed(scheduler) - Description
Function that makes an observable of elapsed times.
This emits values everytime its scheduler schedules.
For example, without any scheduler (i.e., with default
animationFramescheduler), this emits a value per animation frame. - Parameters
schedulerRx.js Scheduler orundefined. Forundefinedcase, default scheduler isanimationFramescheduler.
- Warnings
- Do not use
queuescheduler as scheduler. Such uses make an inifinite loop. - You should unsubscribe this, since this function makes an infinite length observable. If you do not unsubscribe this, it will not garbage collected.
- Do not use
during
- Usage
during(scheduler)(duration) - Description
Function that makes an observable of values from
0to1. Emitted values are percent of time per duration, i.e., this initially emits0, and finally emits1after specifiedduration. This emit values only when its scheduler schedules. - Parameters
schedulerRx.js Scheduler orundefined. Forundefinedcase, default scheduler isanimationFramescheduler.durationPositiveNumber. Duration for animation.
- Warning
- Do not use
queuescheduler as scheduler. Such uses make an inifinite loop.
- Do not use
periodOf
- Usage
periodOf(scheduler)(period, cycles) - Description
Function that makes an observable emits value once per period.
This emits the current cycle of this period, start from
1. This does not emit1immediately. This emit it after first period passed. This emit values only when its scheduler schedules. - Parameters
schedulerRx.js Scheduler orundefined. Forundefinedcase, default scheduler isanimationFramescheduler.periodPositiveNumber. Period of animation.cyclesPositiveNumberorundefined. Cycles of animation. This function emit valuescyclestimes and final value iscycles. Forundefinedcase, default value isNumber.POSITIVE_INFINITY.
- Warning
- You should unsubscribe this when third argument is
undefinedorNumber.POSITIVE_INFINITY, since such calls for this function make an infinite length observable. If you do not unsubscribe this, it will not garbage collected.
- You should unsubscribe this when third argument is
toggle
- Usage
toggle(scheduler)(period, cycles) - Description
Function that makes an observable emits boolean once per period.
First boolean is
true, and next isfalse, and next is true, ... and so on. This does not emittrueimmediately. This emit it after first period passed. This emit values only when its scheduler schedules. - Parameters
schedulerRx.js Scheduler orundefined. Forundefinedcase, default scheduler isanimationFramescheduler.periodPositiveNumber. Period of animation.cyclesPositiveNumberorundefined. Cycles of animation. This function emit valuescyclestimes and final value iscycles % 2 === 1. Forundefinedcase, default value isNumber.POSITIVE_INFINITY.
- Warning
- You should unsubscribe this when third argument is
undefinedorNumber.POSITIVE_INFINITY, since such calls for this function make an infinite length observable. If you do not unsubscribe this, it will not garbage collected.
- You should unsubscribe this when third argument is
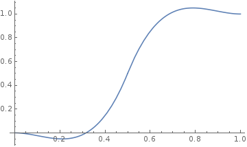
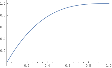
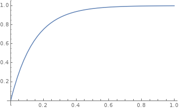
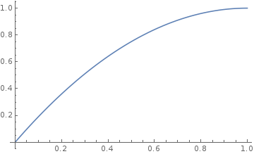
easing
Easing functions are for mapping values between 0~1 to curve-shaped values starts from 0 and ends at 0.
Every easing functions have its in, out, inout variants. You can use those like easing.back.out. Default function itself is in version. (i.e., easing.back === easing.back.in)
easing.back
| In version | Out version | InOut version |
|---|---|---|
![]() | ![]() | ![]() |
easing.bounce
| In version | Out version | InOut version |
|---|---|---|
![]() | ![]() | ![]() |
easing.circle
| In version | Out version | InOut version |
|---|---|---|
![]() | ![]() | ![]() |
easing.cubic
| In version | Out version | InOut version |
|---|---|---|
![]() | ![]() | ![]() |
easing.elastic
| In version | Out version | InOut version |
|---|---|---|
![]() | ![]() | ![]() |
easing.exponential
| In version | Out version | InOut version |
|---|---|---|
![]() | ![]() | ![]() |
easing.linear
| In version | Out version | InOut version |
|---|---|---|
![]() | ![]() | ![]() |
easing.quadratic
| In version | Out version | InOut version |
|---|---|---|
![]() | ![]() | ![]() |
easing.sine
| In version | Out version | InOut version |
|---|---|---|
![]() | ![]() | ![]() |
Author
- Junyoung Clare Jang: @ailrun
6 years ago
6 years ago
8 years ago
8 years ago
8 years ago
8 years ago
8 years ago
8 years ago
8 years ago
8 years ago
8 years ago
8 years ago
8 years ago
8 years ago
8 years ago
8 years ago
8 years ago
8 years ago
8 years ago
8 years ago
8 years ago
8 years ago
8 years ago
8 years ago


























