2.0.4 • Published 4 years ago
schema-to-erd v2.0.4
schema-to-erd
Generate ERD UML file from Schema DDL file
Installation
$ npm i schema-to-erdUsage
import { schemaToErd } from 'schema-to-erd';
// or:
const { schemaToErd } = require('schema-to-erd');
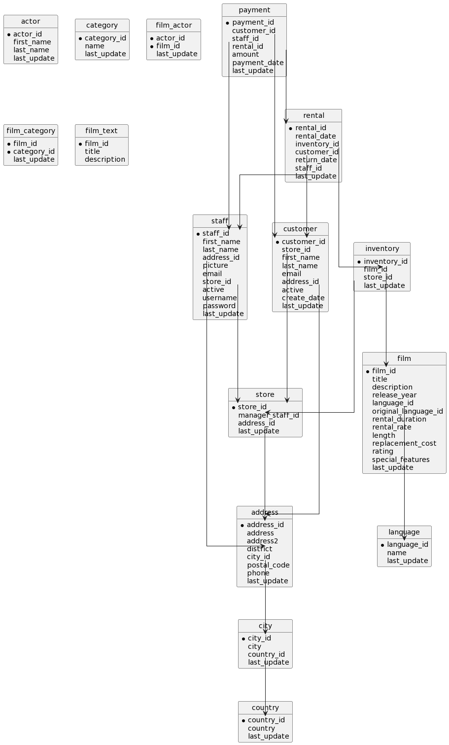
schemaToErd('./schema_samples/sakila-schema.sql');$ schema2erd -s ./schema_samples/sakila-schema.sqlSample Schema files
- Sakila Sample Database
- Employees Sample Database - https://github.com/datacharmer/test_db
- MySQL Sample Database - https://www.mysqltutorial.org/wp-content/uploads/2018/03/mysqlsampledatabase.zip
- https://github.com/ronaldbradford/schema

Source Codes
Clone
$ git clone https://github.com/youngkiu/schema-to-erd.git
$ git submodule update --init --recursiveContribute
If an error occurs during use, please open a new issue with the schema.sql file.
Reference for package
2.0.3
4 years ago
2.0.4
4 years ago
2.0.1
4 years ago
2.0.0
4 years ago
1.4.2
4 years ago
1.4.1
4 years ago
1.4.0
4 years ago
1.2.12
4 years ago
1.2.10
4 years ago
1.2.9
4 years ago
1.2.8
4 years ago
1.2.6
4 years ago
1.2.5
4 years ago
1.2.4
4 years ago
1.2.2
4 years ago
1.1.6
4 years ago
1.1.4
4 years ago
1.1.2
4 years ago
1.1.1
4 years ago
1.1.0
4 years ago
1.0.9
4 years ago
1.0.8
4 years ago
1.0.7
4 years ago
1.0.6
4 years ago
1.0.5
4 years ago
1.0.4
4 years ago
1.0.3
4 years ago
1.0.2
4 years ago
1.0.1
4 years ago
1.0.0
4 years ago