md-links-asm v0.1.0
Markdown Links
Índice
- 1. Preámbulo
- 2. Resumen del proyecto
- 3. Instalación
- 4. Guía de uso
- 5. Resultados
- 6. Diagrama de flujo
- 7. Planificación y Organización del Proyecto
1. Preámbulo
Markdown Markdown es un lenguaje de marcado sencillo que sirve para agregar formato, vínculos e imágenes con facilidad al texto simple; en principio, fue pensado para elaborar textos cuyo destino iba a ser la web con más rapidez y sencillez que si estuviésemos empleando directamente HTML. Actualmente es usado en muchísimas plataformas que manejan texto plano (GitHub, foros, blogs, etc.) y es muy común encontrar varios archivos en ese formato en cualquier tipo de
repositorio (empezando por el tradicional README.md).
Estos archivos Markdown normalmente contienen links (vínculos/ligas) que
muchas veces están rotos o ya no son válidos y eso perjudica mucho el valor de
la información que se quiere compartir.
Dentro de una comunidad de código abierto, nos han propuesto crear una
herramienta usando Node.js, que lea y analice archivos
en formato Markdown, para verificar los links que contengan y reportar
algunas estadísticas.

2. Resumen del proyecto
En este proyecto se desarrolló una librería en Node.js que permite analizar archivos Markdown en un directorio y encontrar los enlaces contenidos en ellos. Puedes usar esta librería para realizar las siguientes tareas:
- Extraer información sobre los enlaces, como la URL, el texto del enlace y el archivo donde se encuentra.
- Validar enlaces HTTP para verificar su estado.
- Obtener estadísticas sobre los enlaces encontrados, como el total de enlaces, enlaces únicos y enlaces rotos.
3. Instalación
Para utilizar la librería mdLinks, primero debes instalarla en tu proyecto. Puedes hacerlo a través de npm (Node Package Manager) ejecutando el siguiente comando en la terminal:

4. Guía de uso
Desde la línea de comandos (CLI):
Puedes usar la librería mdLinks desde la línea de comandos de la siguiente manera:

Donde < ruta-del-directorio > es la ruta al directorio que deseas analizar y opciones son las siguientes:
- --validate: Esta opción permite validar los enlaces HTTP encontrados.
- --stats: Esta opción muestra estadísticas sobre los enlaces encontrados.
Ejemplos de uso:



Puedes combinar ambas opciones para obtener información detallada sobre los enlaces:

5. Resultados
La función mdLinks mostrará en la terminal, una lista de enlaces encontrados en los archivos Markdown del directorio especificado con la siguiente estructura:
- href: La URL del enlace.
- text: El texto del enlace.
- file: La ruta del archivo donde se encuentra el enlace.
Si se utilizan las opciones --validate o --stats, se mostrarán estadísticas o información de validación adicional, respectivamente.
- status: El estado de la validación del enlace (solo si se utiliza la opción --validate).
- ok: Indica si el enlace es válido o no (solo si se utiliza la opción --validate).
Ejemplos
Ejemplo 1: Obtener enlaces sin validación

Este comando mostrará una lista de enlaces encontrados en los archivos Markdown del directorio especificado.

Ejemplo 2: Obtener enlaces con validación

Este comando mostrará una lista de enlaces con información de validación, incluyendo el estado y la validez de cada enlace.

Ejemplo 3: Obtener estadísticas de enlaces

Este comando mostrará estadísticas sobre los enlaces encontrados, incluyendo el total de enlaces, enlaces únicos y enlaces rotos.

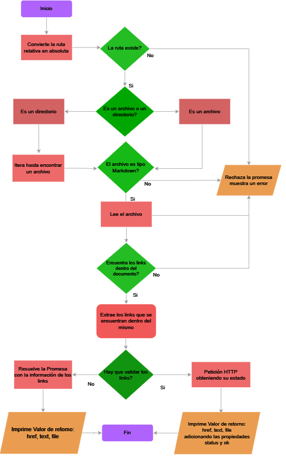
6. Diagrama de Flujo

7. Planificación y Organización del Proyecto
Este proyecto se desarrolla siguiendo una metodología ágil y aprovecha los tableros de proyectos de GitHub para una organización eficiente y un seguimiento efectivo del progreso.
Fases del Proyecto
Se ha dividido el proyecto en cinco fases diferentes, cada una de ellas representa un Hito para la elaboración del proyecto.
Tablero de Proyectos de GitHub (Github projects)
Se utilizó el tablero de proyectos de GitHub para gestionar las tareas de manera sistemática; El tablero está organizado en varias columnas que representan diferentes etapas del desarrollo:
Investigar: Esta columna contiene temas y conceptos a investigar o reforzar.
Por desarrollar: Esta columna contiene las tareas a desarrollar dentro de los hitos planificados en el proyecto.
En desarrollo: Las tareas e hitos en las que está trabajando activamente se mueven a esta columna.
Completado: Las tareas que han sido revisadas y los hitos terminados con éxito se trasladan a esta columna.
Dudas/Bloqueos: dudas o bloqueos que se presentaron en el desarrollo del proyecto.

3 years ago